全新领域!以色列最新研究揭秘“沉默”癌细胞的巨大潜力,提供癌症治疗潜在靶点
| 导读 | 由于缺乏靶标特异性药物,微管相关蛋白靶标在癌症治疗中的治疗潜力在很大程度上是一个尚未开发的研究领域。 |
近日,Sushmita Chatterjee和以色列特拉维夫大学的研究人员研究了细胞骨架相关蛋白5(缩写为CKAP5)的治疗能力。该蛋白质与微管相关,Chatterjee及其同事通过短干扰RNA(siRNA)使该基因沉默,这是一种通过分子生物学机制来研究基因的方法,靶向包裹在脂质纳米颗粒中的CKAP5进行体内递送。研究论文“Therapeutic gene silencing of CKAP5 leads to lethality in genetically unstable cancer cells”发表在《Science Advances》,研究证明了体内卵巢癌模型中的治疗潜力,沉默的CKAP80脂质纳米颗粒处理动物的存活率为5%。
https://www.science.org/doi/10.1126/sciadv.ade4800
治疗卵巢癌的新策略
卵巢癌是常见的死亡原因之一,约占女性癌症死亡率的4.7%。主要治疗程序包括最大程度的肿瘤手术切除,然后是药物组合的新辅助化疗。虽然60%-80%的患者首先对化疗有反应,但约80%-85%的患者会出现化疗耐药性。因此,人们一直在寻找治疗卵巢癌的新疗法。科学家们已经探索了几种针对特定受体的药物,尽管这些努力并没有对卵巢癌患者产生有效的结果。

CKAP5敲低在各种癌细胞系中的剂量依赖性反应。
许多化疗药物探索癌细胞细胞周期机制中的缺陷,以通过有丝分裂抑制来阻止循环。然而,现有的有丝分裂靶向化疗药物不能区分健康和恶性细胞系,从而导致严重的副作用。因此,挑战在于鉴定与癌细胞有丝分裂相关的分子靶点。
微管相关蛋白 (MAP)
细胞有丝分裂是有效治疗各种癌症形式的有吸引力的靶标,其中微管相关蛋白(MAP)协助细胞维持细胞动力学的稳定性。其中一种蛋白质是细胞骨架相关蛋白5(CKAP5),它在多种细胞中广泛表达,以调节人体细胞中微管的动力学。
在这项工作中,Chatterjee和团队筛选了CKAP5沉默在实体癌细胞系和正常非癌症上皮细胞系中作为阴性对照的影响。虽然具有高遗传不稳定性的细胞选择性地对CKAP5耗竭敏感,但化学耐药卵巢癌细胞系对细胞干预表现出更高的敏感性,表明该基因是遗传不稳定卵巢癌细胞系中很有希望的治疗靶点。
CKAP5沉默介导的NAR细胞死亡机制
对癌细胞系中沉默RNA介导的CKAP5下调具有高灵敏度
CKAP5的表达在多种癌细胞中仍有待充分记录。研究人员首先在一组实体癌细胞系(包括卵巢,结直肠,肺癌和头颈部)中研究了该基因在转录水平上的表达,同时检查了其在非癌细胞系中的表达作为阴性对照。该团队使用通过微流体混合形成的SiRNA封装的脂质纳米颗粒来创建均匀大小的结构,并通过冷冻电子显微镜检查结果。
在测试的细胞系中,他们注意到有八种细胞系对CKAP5沉默有抵抗力,包括正常或健康的细胞系,这意味着正常细胞对CKAP5遗传下调没有反应。所有卵巢癌细胞系都对基因沉默敏感;因此,该团队专门探索了这一谱系以进行进一步研究。虽然研究小组下调了所有细胞系中目的基因,但只有具有高度遗传不稳定性的特定癌细胞容易受到CKAP5耗竭的影响。
CKAP5沉默的NAR细胞的活细胞跟踪
CKAP5下调机制:卵巢癌细胞细胞周期停滞和纺锤体缺陷
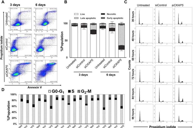
癌症生物学家通过使用碘化丙啶-膜联蛋白V染色开发凋亡测定来检查CKAP5下调介导的细胞死亡的机制。他们注意到通过使用脂质载体将沉默的基因转染到感兴趣的细胞系后,细胞凋亡(细胞死亡)。与对照细胞系和未处理的细胞相比,响应CKAP5耗竭的纺锤体损伤显示中期停滞的细胞显着增加。该过程涉及多中心纺锤体形成、细胞周期抑制和细胞凋亡,伴随着纺锤体检查点基因上调。
研究小组研究了另外两种卵巢癌细胞系的细胞周期抑制,以显示其行为的相似性,以表明细胞活力的抑制。当他们在非癌性正常上皮细胞系中比较这些结果时,它们的活力和细胞周期状态不受影响。虽然所有敏感的癌细胞系都因响应CKAP5基因敲低而增加凋亡细胞死亡,但也有一些无反应的癌细胞系没有发生凋亡细胞死亡。
研究人员研究了基因沉默细胞系中细胞凋亡的机制,以了解细胞的命运。由于沉默的基因是通过脂质载体转移的,他们还通过荧光激活的细胞分选方法研究了位于肝脏,脾脏和肿瘤组织中的脂质纳米颗粒生物分布。
CKAP5沉默介导的有丝分裂过程中对微管动力学和NAR细胞定位的影响。
异种移植肿瘤生长和基因敲除动物模型中存活率增加
研究小组在将转基因细胞系植入小鼠体内以监测肿瘤生长后,测试了动物模型中治疗性基因沉默的效果。植入八天后,他们将小鼠随机分组为治疗组,对照组和未治疗组。在施用几剂后,他们通过体内荧光和发光成像研究了肿瘤生长的动力学。在处理后牺牲动物模型后,他们收集肿瘤组织以测试体内沉默效率,并评估组织解剖结构。正如预期的那样,与对照组相比,与对照组相比,用沉默基因递送的动物产生了显著降低的基因表达,这表明实验成功。
从siControl和siCKAP5处理的小鼠中提取的各种组织的组织学研究。
展望
几十年来,科学家们一直以细胞周期为目标,探索癌症疗法,以克服与癌细胞相关的染色体异常和遗传缺陷。目前,微管蛋白靶向药物处于抗有丝分裂药物的最前沿。然而,研究人员迫切寻求探索新的有丝分裂靶向剂。通过这种方式,Sushmita Chatterjee及其同事的研究结果表明细胞骨架相关蛋白5(CKAP5)基因通过影响微管蛋白功能在有丝分裂纺锤体组装中发挥重要作用。它的抑制作用在治疗遗传不稳定的卵巢癌细胞中起着关键作用。
研究结果强调了癌细胞对CKAP5的脆弱性。由于卵巢癌是在晚期诊断出来的,因此研究在晚期卵巢癌转移中沉默CKAP5的可能性将是富有成效的,这对治疗其他转移和定位到腹腔内的癌症(包括胰腺癌,肝癌和结直肠癌)具有意义。(转化医学网360zhyx.com)
参考资料:
https://medicalxpress.com/news/2023-04-cancer-therapy-gene-silencing-cytoskeleton-associated.html
https://www.science.org/doi/10.1126/sciadv.ade4800
注:本文旨在介绍医学研究进展,不能作为治疗方案参考。如需获得健康指导,请至正规医院就诊。
腾讯登录
还没有人评论,赶快抢个沙发