| Nature报道中性粒细胞“叛变”可促进肝肿瘤恶化发展-快讯-转化医学网-转化医学核心门户 - 360zhyx.com,

推荐活动

重大发现 | Nature报道中性粒细胞“叛变”可促进肝肿瘤恶化发展

首页 » 产业 » 快讯 2022-12-07 博奥晶典科研服务 赞(7)
分享: 
导读
近年来,肝癌在我国发病率居高不下,全球近一半肝癌患者在中国。同时,肝癌是所有实体恶性肿瘤中,预后效果最差的癌种之一,我国肝癌 5 年整体生存率仅 14% 左右,每年约有 50 万人死于肝癌。
近年来,肝癌在我国发病率居高不下,全球近一半肝癌患者在中国。同时,肝癌是所有实体恶性肿瘤中,预后效果最差的癌种之一,我国肝癌 5 年整体生存率仅 14% 左右,每年约有 50 万人死于肝癌。肿瘤免疫微环境的异质性是肝癌患者耐药、复发和预后差的重要原因之一。目前我们对肝癌免疫微环境(TIME)的了解还十分有限,且界限不清晰,这阻碍了肝癌患者生物标志物的发现。单细胞研究技术的发展使得解析临床多种肝癌类型患者肿瘤微环境的异质性成为可能,它可以很好地揭示肿瘤发展过程中细胞组成和细胞群水平上基因表达的动态变化,解析肿瘤发生发展的分子机制,寻找诊疗的靶点。
中性粒细胞是人体最丰富的粒细胞类型,占人体所有白细胞的 40% 至 70%,具备强大的吞噬能力,是宿主抵抗入侵病原体的第一道防线。关于肿瘤中的中性粒细胞是促癌还是抑癌作用仍存在争议,没有研究对于肿瘤中的中性粒细胞异质性进行过全面解析。此外,由于中性粒细胞是一类非常脆弱的细胞,在组织解离过程中容易丢失,其表达的基因数量有限且特征基因的表达水平较低,所以在单细胞数据分析的时候极易将中性粒细胞归入背景中而不能对其细胞亚型及基因表达水平进行很好的解析。
2022 年 11 月 9 日,北京大学第一医院肿瘤转化研究中心张宁团队与北京大学生物医学前沿创新中心(BIOPIC)张泽民团队、北京大学人民医院肝胆外科朱继业团队紧密合作,在 Nature 上发表了题为“Liver tumor immune microenvironment subtypes and neutrophil heterogeneity”的研究论文,综合解析了肝癌的免疫微环境亚型和中性粒异质性。
“每名患者的癌症细胞所处的免疫微环境都存在差异,要想实现精准的免疫调节治疗,就要弄清楚癌症的免疫微环境可以分成几种类型。因此,肿瘤的免疫微环境研究是个重要的研究方向。”张宁教授表示,近年来,团队一直聚焦于肝癌异质性探究,通过一系列前期工作已揭示了肝癌的基因组、表型和单细胞拷贝数异质性。
张宁教授团队人员孔瑞瑞(左)薛瑞栋(中)曹奇(右)工作中
本次研究对来自124例肝癌患者,包括79名HCC 例患者、25 例 ICC 患者和 7 例 CHC 患者的 160 个样本进行了队列级的单细胞转录组测序,共得到 1,092,172 个细胞数据。
图1 本研究实验设计和流程
根据免疫细胞的状态,首次在单细胞层面的精度上精确定义了五种免疫微环境,分别是:免疫激活型、髓系富集免疫抑制型、基质富集免疫抑制型、免疫排斥型和免疫驻留型。其中,第二种和第三种微环境同为免疫抑制型。该环境会抑制、阻止免疫细胞正常工作,使得免疫细胞无法杀死癌细胞,让癌细胞在我们体内“为所欲为”。
图2 肿瘤免疫微环境的 5 种亚型(TIMELASER)示意图
针对免疫抑制型环境,尤其是对第二种髓系富集免疫抑制型微环境进行了深入探究,目的是揭示什么让免疫细胞出现“罢工”行为,结果发现原来是具有一定免疫功能的中性粒细胞发生了“叛变”。研究过程中,通过阅读大量文献,结合已发表的数据克服了中性粒细胞分群的巨大困难,最终得到了涵盖 13 个大类的 89 个小亚群。在确定了已经报道的细胞类群的同时,系统定义了 11 个中性粒细胞亚群,并首次定义了 6 个肿瘤相关中性粒细胞亚群。这次分出的 89 个亚群,为今后癌症的精准治疗提供了分子遗传学的基础,不仅是对肝癌,对所有的癌症来说,都很有意义。
图3 中性粒细胞亚群分群
北京大学张泽民教授表示,“该研究首次在肝癌领域实现了百万数量级单细胞分析,如此大规模的数据量使得我们首次在单细胞精度系统定义了肝癌的免疫微环境分型和中性粒细胞的异质性,对肝癌精准免疫诊疗意义重大。”
数据分析与动物验证是本次研究的第二大亮点,这也使得文章受到了学术界很多关注。对临床病例的数据进行分析后,通过动物实验进行验证,使数据分析的结果与动物实验形成了很好的匹配,更加强有力地证明了研究的准确性和科学性。
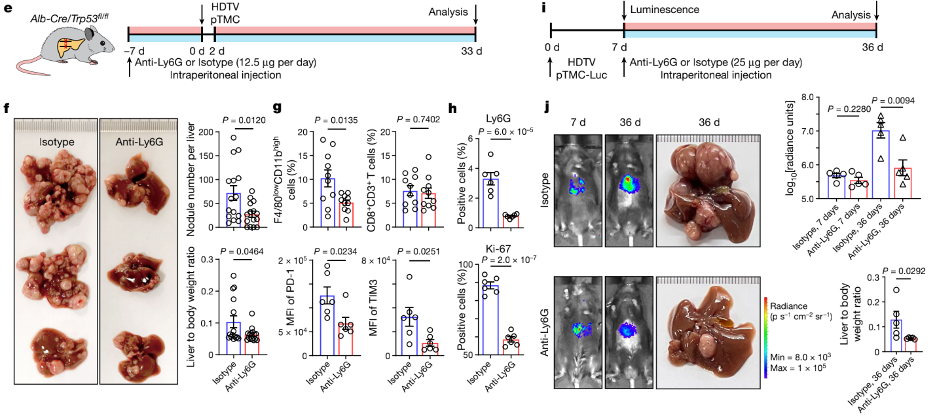
图4 Anti-Ly6G 抗体去除中性粒细胞可以有效缓解小鼠肝癌生长
根据实验得出的确凿数据得出,中性粒细胞可以是肝癌甚至是癌症治疗中的一个重要靶点。这就为今后肝癌乃至癌症治疗提供了一个非常重要且关键的入口。在此基础上进行的研究和突破,可为肝癌提供更好的治疗方法和诊断方法。针对肿瘤相关中性粒细胞的干预,有望使免疫检查点治疗有效的患者人群大幅增加。这些成果为肝癌乃至实体瘤的基础研究和临床诊疗提供了新的思路。“作为临床医生,我很期待能把这些新发现进一步推到临床诊疗中,让肝癌患者真正受益。”朱继业教授表示。
该研究中的单细胞转录组测序技术服务由博奥晶典提供,好的研究方向和好的课题进展需要有可以信赖的基础数据作为支撑,博奥晶典单细胞技术服务用稳定的实验操作、成熟的分析系统、负责任的服务体系和优质的数据结果回馈科研客户,目前已支持客户发表三篇 Nature 文章,实现“三连冠”,我们有强大的实力和充足的信心为每一位客户提供最优质的技术服务!
作者介绍 //
北京大学第一医院薛瑞栋副研究员、北京大学 BIOPIC 张启明博士、北京大学第一医院博士研究生曹奇、北京大学第一医院孔瑞瑞副研究员和北京大学人民医院向骁博士是该论文的并列第一作者。北京大学第一医院肿瘤转化中心张宁教授、北京大学 BIOPIC 张泽民教授和北京大学人民医院朱继业教授为共同通讯作者。
博奥晶典单细胞空间测序平台
博奥晶典作为国内第一家引进10x Genomics平台的公司,率先在国内开展上万级通量的单细胞转录组测序服务。目前已经完成了10000多例样品、几百种不同样品类型的服务,覆盖的物种和样品类型包括人和小鼠的肝脏、肺脏、皮肤、心脏、脑、肾脏、血液、卵巢、神经,以及鸡、斑马鱼、猪、水稻、拟南芥、油菜、白菜、橄榄等,是目前国内大规模单细胞测序经验极丰富的公司。
博奥晶典于2019年12月同时获得了单细胞转录组,单细胞ATAC,单细胞免疫组库3个服务产品的官方CSP认证,并于2020年9月获得了空间转录组产品的官方CSP认证,成为目前国内唯一一家同时获得4项10x Genomics平台服务官方认证的公司。
博奥晶典支持单细胞测序文章分别发表在 Nature、Cell、Cancer Discovery、Circulation、Cell Stem Cell、Journal of Hepatology、Cell Research、Nature Immunology、Nature Cell Biology、GUT、Advanced Science 等期刊,应用领域涉及细胞图谱绘制、类器官、生殖发育、干细胞、血管老化、血管异质性、肿瘤异质性、肿瘤免疫治疗、疾病机制研究等。
博奥晶典累计支持客户发表单细胞时空组学文章 125篇,总影响因子超 2392 分,其中单细胞组学文章 118 篇,影响因子  2250 分,空间组学文章 7 篇,影响因子 142 分。是目前国内支持发文最多、累计影响因子最高的公司。
■ 博奥晶典目前可开展以下单细胞空间测序产品和服务:
评论:
评 论
共有 0 条评论

    还没有人评论,赶快抢个沙发


Baidu
map