PGT应用新方向 | 对IVF受精胚胎PGT-A检测,有效利用冻存胚胎
| 导读 | 研究对IVF受精冻存的胚胎进行PGT-A检测,为了分析精子或卵丘细胞的污染风险,建立了一种亲本污染检测的定量分析方法(qPCT),证明了基于MALBAC的PGT-A可应用于冷冻常规体外IVF受精胚胎的临床有效性。 |
2022年9月,广东省妇幼保健院刘风华教授团队联合亿康医学团队在《Reproductive BioMedicine Online》(IF:4.56)期刊发表了题为“PGT for human blastocysts with potential parental contamination using a quantitative parental contamination test (qPCT): An evidence-based study”的一项循证研究。

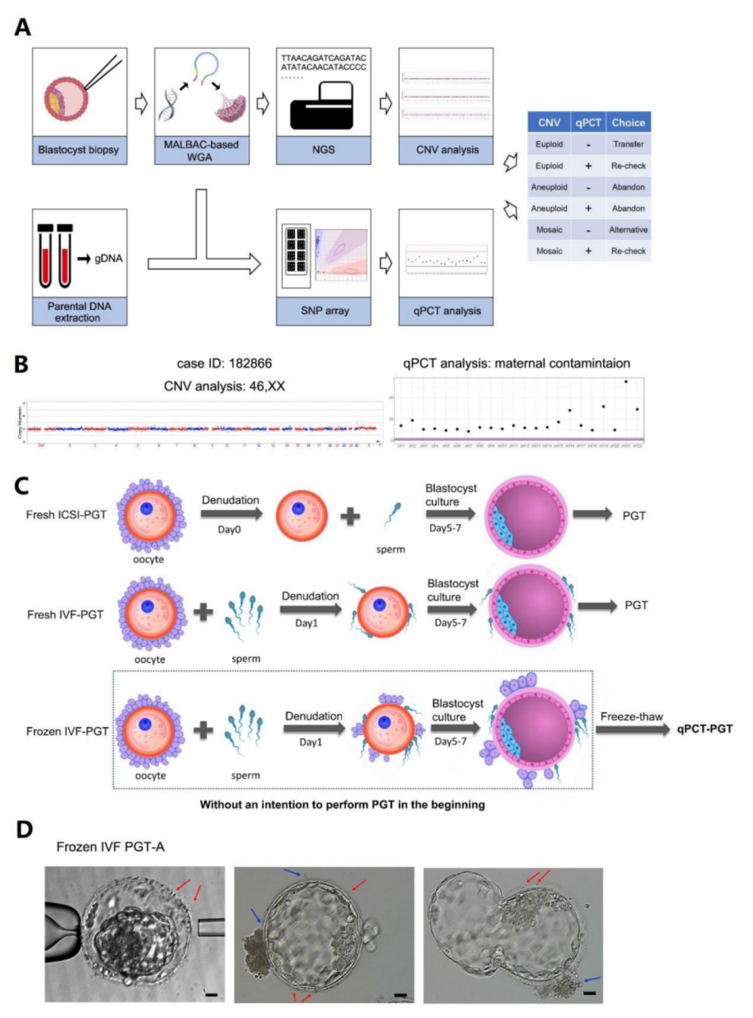
为了避免常规体外受精(In vitro fertilization,IVF)过程中附着在透明带上的精子或颗粒细胞对胚胎活检造成的潜在污染,ASRM、CSRM、SART和ESHRE/PGDIS建议所有进行PGT的夫妇采用卵胞浆内单精子注射(Intracytoplasmic sperm injection,ICSI)授精。而目前临床中存在一类患者,在以前的常规IVF胚胎移植周期中,由于胚胎染色体异常而经历了多次种植失败或流产,迫切希望对现有剩余的冷冻IVF胚胎进行活检筛查染色体非整倍体。这样不仅必要,也十分经济。然而,这些冷冻IVF胚胎透明带上常常会附着一些精子和颗粒细胞,他们可能混入活检的胚胎细胞进而影响PGT-A的结果。现有的方法无法鉴定活检胚胎细胞的PGT-A结果是否被父源精子或母源颗粒细胞DNA干扰。
近年来,国外研究者虽初步尝试了在新鲜PGT-A周期中应用常规IVF授精,但没有证据证明常规IVF-PGT-A结果的准确性是否受到了不利影响。因此,考虑到对现在存冷冻IVF胚胎直接PGT-A的潜在的风险,国内一些患者不得不继续盲目移植这些胚胎,或者考虑放弃这些剩余的冷冻IVF胚胎,选择重新进行新的促排刺激周期后行ICSI-PGT-A进行胚胎染色体筛查。为了解决这个问题,本团队研发了一项定量单细胞水平上的亲本DNA污染检测技术(Quantification method for parental contamination testing,qPCT),通过鉴定胚胎DNA中是否存在亲本DNA,使得即使存在亲源细胞污染的胚胎也能进行PGT-A,进而确保PGT-A结果的准确性,从而提高冷冻的IVF胚胎的利用率和临床妊娠率。
卵丘细胞样本:三种扩增方法(MALBAC®-CNV-seq、Picoplex-CNV-seq和MDA-CNV-seq)均显示高质量的CNV-seq。(图1D和图1E)
对收集的30份未受亲本污染的整倍体胚胎参考样本,定义为倍性正常。对人工混合的污染样本到胎儿gDNA中进行的POB定量与混合亲本gDNA的比例呈正相关(图1G和图1H)。利用标准曲线可以对亲本无染进行相对定量。(图1F和图1G)

图1 Concept validation and establishment of qPCT.
为了揭示PGT-A结果与亲本污染之间的相关性,我们选择废弃的非整倍体囊胚,在活检的TE 样本中添加不同数量的精子细胞或卵丘细胞,并对这些样本进行PGT-A和qPCT。结果显示,未检测到父系污染,且无论添加精子细胞数量,PGT-A结果均无变化(图2A和表1)。然而,随着添加卵丘细胞数量的增加,母系污染的比例逐渐增加,且存在显著相关性(图2B和表1)。

图2 Validation of qPCTin the artificial model.

表1 Validation resultsof the Qpcs methond in the smtigicial model。
在系统验证了qPCT检测后,我们对34名招募患者的120例冷冻囊胚进行了qPCT-PGT-A检测。qPCT结合 PGT-A过程如图3A所示。qPCT结果显示母源污染检出率为0.83%(1/120),父源污染检出率为0%(表2和图3B)。

图3 Clinical application of qPCT combined PGT-A in human conventional IVF embryos.
PGT-A结果显示,这些冷冻囊胚的整倍体率为47.50%(57/120),其中28例患者获得了用于冷冻胚胎移植(FET)的至少一倍体囊胚(表2)。单囊胚冷冻移植24个周期,临床妊娠率为66.67%(16/24),健康分娩13例,晚期流产1例,2例正在进行的临床妊娠(表2)。

关于亿康医学


腾讯登录
还没有人评论,赶快抢个沙发