2022年8月25日,复旦大学邹欣/郝洁团队和上海交通大学胡晓勇团队在Frontiers in immunology (IF=8.8) 在线发表了题为:“An immunotherapy response prediction model derived from proliferative CD4+ T cells and antigen-presenting monocytes in ccRCC”的研究论文。该研究使用团队前期研发的scCODE单细胞数据分析新算法(Briefings in Bioinformatics, 2022),通过整合挖掘肾透明细胞癌单细胞和bulk RNA-seq数据,构建了基于bulk RNA-seq数据的免疫检查点抑制剂治疗疗效预测模型,AUC达到93%。

一、研究背景
透明细胞肾细胞癌(ccRCC)是最常见的肾癌组织学亚型,占所有肾细胞癌(RCC)的70%以上。大量肿瘤转录组分析显示,ccRCC被免疫细胞高度浸润,尤其是T细胞浸润,其浸润程度在癌症基因组图谱(TCGA)的肿瘤类型中是最高的。基于这一特点,免疫检查点阻断(ICB)疗法显著改善了晚期ccRCC患者中应答者的治疗效果。然而,很大一部分ccRCC患者对这种疗法没有反应。这种对ICB反应的差异性突出了识别预测性生物标志物的必要性。之前对肿瘤的全外显子组测序(WES)和转录组测序确定了与ICB结果相关的一些因素,但与其他对免疫疗法具有良好反应性的肿瘤相比,ccRCC有其独特之处,例如,CD8+ T细胞浸润、肿瘤突变负荷、移码插入和缺失以及HLA杂合性在其他肿瘤类型中具有促应答效应,然而它们均未被证明与ccRCC的ICB响应相关。迄今为止,推动ICB耐药性的因素仍然未知。临床实践中预测肾细胞癌ICB反应的有效生物标志物依旧缺乏。
二、文章摘要
为了探索在ccRCC背景下对ICB结局具有良好预测性能的免疫细胞亚型及其特征,该研究重新分析了两个接受ICB治疗的ccRCC单细胞RNA测序(scRNA-seq)数据集。作者鉴定出了增殖型CD4+ T细胞亚型、增殖型调节性T细胞亚型以及抗原呈递单核细胞亚型,它们与ICB结局相关并具有良好的预测性能。这些发现在数个独立的ICB治疗前ccRCC bulk RNA-seq数据集中得到证实。通过整合这三种免疫细胞亚型的marker基因,作者开发了一个预测模型,该模型在CheckMate队列(172个样本)中的AUC高达93%。该ICB反应预测模型有望作为一种有价值的临床决策工具,用于指导ccRCC患者的ICB治疗。
三、研究思路
本文的整体研究思路如图1所示。首先,作者使用scCODE对各细胞类型进行差异表达分析并使用MSigDB进行GSEA分析,从scRNA-seq中鉴定了3种与ICB结局相关的细胞类型(CD4T, Treg, Monocyte)。随后,作者对上述3种细胞类型进行亚型分析并对差异表达基因表达定位,鉴定出3种细胞亚型(MKI67+ CD4T, MKI67+ Treg, Antigen-presenting monocyte),GSEA和IPA分析显示这3种细胞亚型与ICB结局密切关联。然后,作者运用多种方法在多个bulk RNA-seq数据集和独立scRNA-seq数据集中重复一致地验证了这3种细胞亚型与ICB结局的关联。接下来,作者使用这3种细胞亚型的marker基因,通过机器学习算法,筛选出由47个基因组成的ICB响应预测模型——ccRCC.Sig;最后,作者使用6个bulk RNA-seq数据集和4种不同的机器学习算法对ccRCC.Sig的预测性能进行了验证,并将ccRCC.Sig与9个临床或分子特征和13个之前发表的ICB响应签名进行了对比分析。

图1 标志物筛选,模型构建和验证技术路线图
四、研究结果
1、CD4+ T、Treg 和单核细胞与 ccRCC 患者的ICB 结局相关联
作者重新分析了两个scRNA-seq数据集。首先,作者从Bi’s dataset和Au’s dataset中共提取出13种细胞类型;然后使用scCODE依次识别这13种细胞类型中应答者(R)和非应答者(NR)的差异表达(DE)基因,共获得了26个差异表达基因列表(DE lists);随后每一个DE list均分别在MSigDB网站上计算与GOBP, Hallmark, KEGG, Reactome交叠的基因集,共获得1008个基因集;最后分别用这1008个基因集预测CheckMate cohort(R=39, NR=133)的ICB结局,ROC曲线p值可反应这些基因集对ICB结局预测的有效性。通过对这1008个基因集的p值分析,按照预先设定的筛选标准,作者发现Au’s dataset中非应答者的CD4T(Au’s_CD4T.NR)和Treg(Au’s_Treg.NR)以及Bi’s dataset中应答者的monocyte(Bi’s_Mono.R)的DE list所交叠的GOBP基因集对ICB结局具有显著的预测性能。作者推测CD4T、Treg和单核细胞的某些亚型可能与ICB响应相关。
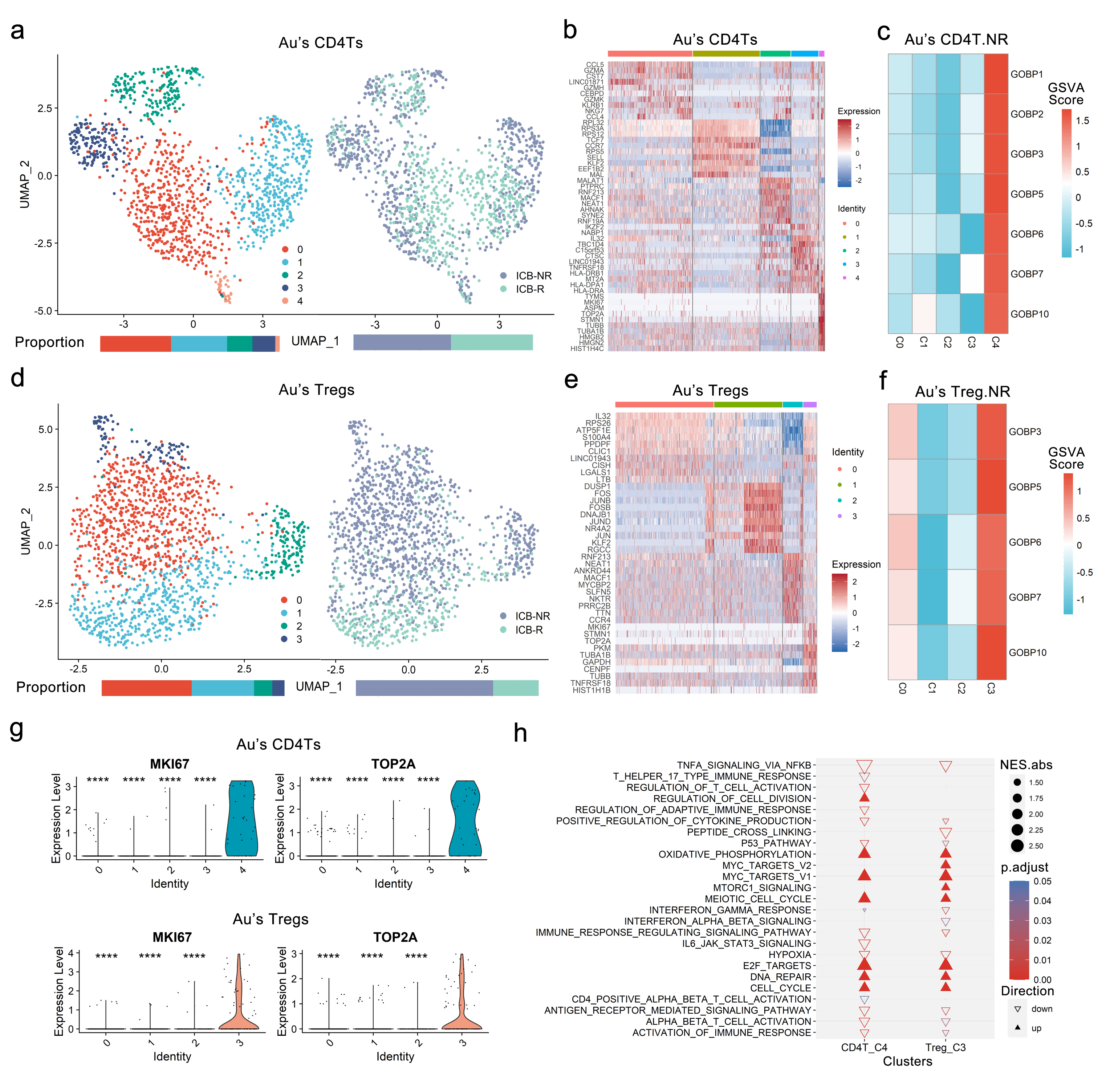
2、MKI67+ CD4T和MKI67+ Tregs在非应答者中丰富
作者进一步对CD4T和Treg细胞进行亚型分析,共获得5个CD4T亚型和4个Treg亚型(图2A, 2D)。通过GSVA分别对Au’s_CD4T.NR和Au’s_Treg.NR中具有有效预测性能的基因集(p.adjust<0.05)进行表达定位,作者发现CD4T的subcluster 4(CD4T_C4)和Treg的subcluster 3(Treg_C3)均存在最高表达(图2C, 2F)。因此这两种细胞亚型很可能与ICB抵抗相关联。进一步对这两种细胞亚型的差异表达分析和GSEA分析显示,这两种细胞亚型均高表达增殖标记基因(图2G)并显著富集细胞周期相关信号通路(图2H)。因此作者将这两种细胞亚型分别命名为增殖型MKI67+ CD4Ts和增殖型MKI67+ Tregs。除此之外,作者还发现这两种细胞亚型均显著富集促癌/促ICB抵抗相关通路,相反,抗癌/促ICB应答相关通路则显著被抑制(图2H),作者利用 IPA分析进一步验证了上述GSEA分析的结果。

图2 扩增型CD4 T细胞对免疫治疗效果有决定性影响。
3、在独立数据集中验证MKI67+CD4T和MKI67+Treg
GSEA和GSVA显示,MKI67+CD4T.Sig在CD4T_C4和CheckMate Cohort的非应答者中均显著富集和高表达(图3B, 3C)。生存分析显示,治疗前较低的GSVA评分与CheckMate Cohort(n=181)的OS(图3D, p=0.022)和PFS(图3E, p=0.022)以及Javelin101 Cohort(n=726,OS数据不可用)的PFS(p<0.0001)改善显著相关;同样,治疗后较低的GSVA评分也与CM009_POST Cohort(n=55)的OS(p=0.018)和PFS(p=0.0093)改善显著相关。最后作者通过单因素逻辑回归发现MKI67+CD4T.Sig能够有效预测CheckMate Cohort 中患者的ICB结局(p=0.008)。随后作者用同样的方法对MKI67+ Treg进行验证,结果相似。

图3 独立的bulk RNA-seq数据进一步验证增殖型CD4 T细胞对免疫治疗的影响。
由于MKI67+ CD4Ts 和 MKI67+ Tregs均来自Au’s dataset,因此作者使用独立的scRNA-seq数据集Bi’s dataset进一步验证了MKI67+ CD4Ts和MKI67+ Tregs特征的普遍性。结果显示MKI67+ CD4Ts和MKI67+ Tregs特征在非应答者中的表达水平显著更高。
4、抗原呈递单核细胞与促ICB应答有关
同样,作者对monocyte进行亚型分析,共获得4个monocyte亚型(图4A)。GSVA显示Bi’s_Mono.R中具有有效预测性能的5个基因集(图S2e, p.adjust<0.05)在subcluster 0(Mono_C0)中存在最高表达(图4C)。因此Mono_C0很可能与ICB应答相关联。对monocyte各亚型进行基因差异表达分析和GSEA分析显示,与monocyte的其他亚型相比,Mono_C0显著高表达MHC II类抗原和IFNγ反应相关基因(图4B, 4E)并显著富集抗原处理和呈递相关信号通路(图4D)。因此作者将Mono_C0命名为抗原呈递单核细胞。GSEA和IPA通路分析揭示了多种通路变化,这些变化可能与该细胞亚型促进ICB应答相关(图4D)。随后作者同样开发了可用于特异性表征抗原呈递单核细胞亚型的signature(Mono_C0.Sig),该细胞特征在应答者中显著富集并高表达(图4G, 4H)。生存分析显示,其治疗前较高水平的GSVA评分与PFS改善显著相关(图4I, p=0.042),但与OS无显著相关性。同样,治疗后较高水平的GSVA评分与CM009_POST Cohort中患者PFS改善显著相关(p=0.004)。此外,作者发现在Bi’s dataset中,与未接受ICB治疗的肿瘤相比,ICB治疗后肿瘤中抗原呈递单核细胞特征显著更高,这一发现在治疗前后的配对样本(CM009_Paired Cohort)中被进一步证实。这些结果均可说明ICB治疗驱动抗原呈递单核细胞特征系统性升高,应答者与非应答者相比,该细胞特征进一步升高;并且ICB治疗前后该细胞的富集可预示患者ICB治疗获益及其显著延长的PFS。

图4 抗原递呈monocyte细胞对免疫治疗效果有决定性影响。
5、ICB响应预测模型构建与验证
作者开发了由47个基因组成的ICB响应预测模型——ccRCC.Sig,该预测模型同时富含MKI67+ CD4T, MKI67+ Treg和抗原呈递单核细胞特征基因。对于CheckMate Cohort(R=39, NR=133)来说,ccRCC.Sig的预测AUC高达0.93。
接下来,作者通过多种方法和多个独立bulk RNA-seq数据集对ccRCC.Sig的预测性能进行验证。首先,作者使用ccRCC.Sig分别预测5个bulk RNA-seq数据集的ICB结局,AUC为0.87-1。其次,在6个bulk RNA-seq 数据集中,作者将 ccRCC.Sig 的预测性能与 13 个已发表的ICB响应签名(图5E)和9个临床和分子特征(图5F)进行了比较,这些结果表明ccRCC.Sig具备最佳的预测性能。随后,作者使用4种机器学习算法对ccRCC.Sig的预测性能进行验证,大多数都达到了极高的AUC(>0.9,图5G),这说明ccRCC.Sig具有良好的稳定性。然后,作者对ccRCC.Sig进行了单因素和多因素Cox回归分析,结果表明,ccRCC.Sig与预后不良显著相关(图5H),并可作为ICB治疗的独立危险因素。最后,作者发现ccRCC.sig与已知的ICB响应分子特征显著相关,如与免疫检查点分子(PD-1、CTLA4、IDO1)、促ICB抵抗的髓系浸润特征呈正相关,与促ICB应答的血管生成信号呈负相关。

图5 ccRCC免疫治疗疗效预测模型构建。
该研究不仅为ccRCC免疫治疗提供了一个有效的预测模型,也为各种预测模型的开发提供了一个可选流程,该方法可适用于各种肿瘤治疗的预测模型的开发。
论文的通讯作者为复旦大学附属中山医院郝洁研究员,复旦大学附属金山医院邹欣副研究员和上海交通大学附属第六人民医院胡晓勇主任医师。上海交通大学附属第六人民医院2021级硕士郑坤为论文第一作者。
该研究得到了国家自然科学基金(82170045,31800253),上海交通大学医学院高水平地方高校创新团队 (SSMU-ZLCX20180502)的支持。
文章链接:
https://www.frontiersin.org/articles/10.3389/fimmu.2022.972227/full?utm_source=FNTF&utm_medium=EMLX&utm_campaign=PRD_FEOPS_20170000_ARTICLE
还没有人评论,赶快抢个沙发