嘉宾阵容公布| 第九届全国功能基因组学高峰论坛嘉宾阵容公布!报名从速!
| 导读 | 会议时间:2022年10月17-21日,16日报道,17日主会场,18日植物功能基因组学、动物功能基因组学、微生物功能基因组学、单细胞空间时空多组学、疾病多组学五个会场并行,19-21日收费生信培训班。 |
第九届全国功能基因组学高峰论坛是中国基因产业具有影响力的行业峰会之一,为展示我国功能基因组学在多组学和大数据背景下重大研究进展,促进功能基因组学各研究领域的交流与合作,加强行业信息与资源的共享以及成果转化,在最新高通量测序技术、多组学分析方法及生物云蓬勃发展的背景下,本届大会将邀请各界领域领军者共同探索功能基因组学的新技术和新思路,以及大数据时代下的功能基因组学发展方向与未来!
会议时间
2022年10月17-21日
16日报道,17日主会场,18日植物功能基因组学、动物功能基因组学、微生物功能基因组学、单细胞空间时空多组学、疾病多组学五个会场并行,19-21日收费生信培训班。
会议地点:浙江·杭州(具体酒店还在接洽中,请持续关注百迈客官微)
峰会门票: 2500元/人
峰会官网:
http://summit.biomarker.com.cn/
报名入口:
扫描或长按下方二维码,立即报名!
(点击下方“阅读原文”,查看更多)
主题及会场
分会场一
植物功能基因组学研究会场
随着基因组组装(GA)、种质资源鉴定(GC)、基因功能鉴定(GI)、基因组育种(GB)、基因编辑(GE)的5G育种策略快速发展,以高通量测序技术为基础的组学研究已经广泛应用于植物研究的各个领域。本次大会特邀植物功能基因组学、系统与进化植物学、表观遗传学等热点领域顶级专家齐聚一堂,分享植物研究的前沿技术、经验成果及发展前景。
分会场二
动物功能基因组学研究会场
生物大数据是21世纪最具创新力最为活跃的技术领域。完整基因组构建、动态三维调控、功能基因定位、蛋白&代谢等多组学技术,在动物功能研究上日臻成熟。如何利用大数据解析遗传潜能已成为科研学者重点研究方向。为了展示和交流动物遗传学领域的新成果、新进展,共同探讨动物领域的热点、难点问题,本会场特邀动物领域专家学者,围绕动物起源进化及遗传多样性、动物育种及重要功能性状遗传机制解析等主题,分享最新研究进展及经验成果。
分会场三
微生物功能基因组学研究会场
微生物组是当今世界最热门的研究领域之一,新发现、新技术层出不穷,高通量测序作为微生物组研究的有利工具,在植物-微生物相互作用,病原微生物与健康,传染病诊断与防治、微生物生理代谢与合成生物学等领域发挥着重要作用,本会场特邀微生物领域顶级专家齐聚一堂,共同探讨微生物研究前沿进展及经验分享。
分会场四
疾病多组学前沿研究会场
疾病的发生发展涉及基因变异、基因表达失调、表观遗传改变、代谢蛋白分子变化等复杂调控网络,搭载Nanopore测序技术,联合基因表达量、染色质三维构象、染色质可及性、代谢物和蛋白质多肽等热点研究方向,可以从多组学维度系统性研究发病机理、确认疾病靶点和发现生物标志物。本会场特邀医学领域顶级专家齐聚一堂,共同探讨医学研究前沿进展及经验分享。
分会场五
单细胞空间多组学技术发展及应用会场
随着单细胞和空间多组学技术的快速发展,开启生命科学时空多维新时代,为复杂疾病的细胞异质性研究提供新视角,百迈客自主研发的百创DG1000单细胞、百创S1000空间测序技术不仅开启了空间转录组亚细胞时代,还极大的降低单细胞&空间组学科学应用的成本和门槛,同时促进了单细胞空间组学在生长发育、疾病机理、免疫调控、肿瘤精准研究等方向的广泛应用。本次论坛特邀请单细胞、空间转录组的顶尖科学家和业界技术领袖齐聚一堂,共同分享了该领域的最新进展和未来愿景。
已确定参会嘉宾
(更多嘉宾确认中)
线下生信培训班
价格:
2000元/人,请自备电脑
遗传进化生信分析课程
随着测序技术的快速发展以及测序成本的极速下降,大规模的群体测序得以实现。拿到海量的测序数据,如何研究材料的宏观进化、功能基因的定位,成为了阻碍众多科研老师的一大障碍。本次课程梳理近年来高分文章思路,提取文章中遗传进化相关的常规分析内容,同时涵盖文章中的亮点分析(比如基因流、群体波动史、时间分化等)。本次课程原理和实操相结合,偏重实操,免费答疑,小型服务器免费使用。
单细胞数据生信分析课程
细胞和空间组学技术的快速发展正在开启生命科学的时空多维新时代,为复杂疾病的细胞异质性研究提供新视角,引领了生物学从“时间”维度走向“空间”维度,广泛应用于动植物生长发育、肿瘤精准治疗研究等方向。为了促进单细胞数据挖掘和分析,百迈客特开展的单细胞数据分析培训班,将为您呈现细胞分群、细胞分化研究、marker基因鉴定等分析内容,帮助研究者实现了单细胞数据更快、更准、更高的分析转化。
宏基因组数据分析生信课程
微生物在环境中无处不在,如人体肠道、动物瘤胃、植物菌根、土壤、水体、昆虫、矿井等。宏基因组指环境中全部微小生物遗传物质的总和,包含了可培养和不可培养的微生物基因。通过宏基因组研究不仅可以获取环境样品的物种组成、物种多样性,还可以获取样品中功能组成、功能多样性,挖掘功能潜力等。
本课程从宏基因组背景介绍、实验(实验测序原理、建库方法和流程、送样注意事项等)、分析(下机数据质控、有参注释、无参组装/预测/物种注释/功能注释等)、可视化作图,让您全面了解宏基因组分析每个过程,并结合案例文章,让您了解宏基因组文章思路,助力科学研究。
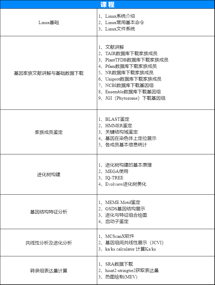
基因家族生信分析课程
近年来基因家族的生物信息学分析已经成为大家研究的热点,目前已经表明许多重要的基因,如一些转录因子,都是以基因家族的形式存在。本课程系统的对基因家族进行了生物信息分析,让大家更加深入学习了解基因家族分析研究,从而进一步丰富我们研究的内容,提升文章档次,实现科研成果的快速产出。
缴费方式
收款单位:北京百迈客生物科技有限公司
开户名:北京百迈客生物科技有限公司
开户行及账号:北京银行航港支行20000030331300007039078
(请务必附言:峰会报名+缴费姓名如多人同时缴费,请注明所有参会人姓名) 请采用银行汇款方式缴纳注册费
支付宝账号:972014944@qq.com;
会议联系方式
会务及报名咨询:张女士
电话:010-57045069
邮箱:zhangyx@biomarker.com.cn
赞助咨询:史女士
电话:15901339541
邮箱:shijh@biomarker.com.cn

百迈客生物(BioMarker)成立于2009年5月,是一家高新技术企业,公司基于功能基因组学的BT+IT(高通量基因测序技术、生物信息技术、高性能生物云计算技术)技术,拓展出了科技服务、生物云平台、智能制造三大业务板块;拥有以博士和硕士为主体的研发、生产团队;公司自成立以来,注重创新发展,科研成果成果层出不穷,先后在《Nature》、《Cell》、《Nature Genetics》等国际著名期刊上发表高质量合作文章近千篇,累计影响因子超过4500分。拥有国家发明专利技术60余项,软件著作权近200项。公司拥有Illumina、PacBio、Nanopore、BioNano、AB SCIEIX QTRAP, Waters Q-TOF等全面的测序平台,满足科研工作者多种科研需求,努力打造基因产业国际一流企业,“为世界创造新的可能!”
腾讯登录
还没有人评论,赶快抢个沙发