Advanced Science | 国家癌症中心王成锋团队揭示基因组结构变异与染色质三维结构重塑参与胰腺癌发生发展的机制
| 导读 | 近日,国家癌症中心、中国医学科学院肿瘤医院分子肿瘤学国家重点实验室和胰胃外科王成锋教授(科主任)团队在国际知名学术期刊Advanced Science 上发表最新成果“Dynamic interplay between structural variations and 3D genome organization in pancreatic cancer”,并入选同期封面论文。 |
绝大多数的胰腺癌是起源于胰管上皮的胰腺导管腺癌(pancreatic ductal adenocarcinoma, PDAC),近年来虽然在基础研究和临床诊治领域取得了一些进展,但胰腺癌患者的总体生存始终没有明显改善,突显出全面多维度地认识PDAC发生发展的分子基础已经变得尤为紧迫和必要。经典PDAC发展模型认为特定的遗传基因突变,如KRAS、CDKN2A、TP53和SMAD4等能相继启动和驱动PDAC进展,然而作为遗传变异的重要来源,更大片断的结构变异 (structural variation, SV)和三维染色质空间结构在胰腺癌导管上皮细胞恶变过程的分子特征和动态互作仍不清楚。目前最新三代长读取测序技术和染色质空间构象捕获技术的快速发展为解答这些疑问提供了重要契机。

2022年5月15日,国家癌症中心、中国医学科学院肿瘤医院分子肿瘤学国家重点实验室和胰胃外科王成锋教授(科主任)团队在国际知名学术期刊Advanced Science (IF:16.8)上发表最新成果“Dynamic interplay between structural variations and 3D genome organization in pancreatic cancer”,并入选同期封面论文。研究人员通过整合单分子实时测序(single-molecule real-time, SMRT)、高通量染色质构象捕获(high-throughput chromosome conformation capture, Hi-C) 和 RNA-seq 等多组学技术,对源自人胰腺导管上皮的胰腺癌细胞和正常的永生化人胰腺导管上皮细胞进行了深入研究和综合分析,成功揭示了 PDAC 细胞中 SV 的特征图谱和染色体空间结构的多尺度重塑,并进一步阐释了 SV 与染色质三维结构之间的复杂的相互作用及其对基因表达的影响。
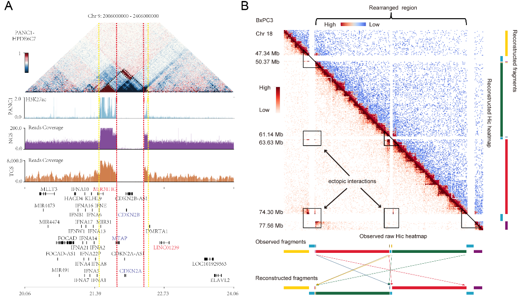
研究显示,PDAC细胞中存在超过20000个SV,其中插入突变(INS)和删失突变(DEL)是两种最常见的变异类型,这些具有细胞异质性的SV增加了胰腺上皮细胞在恶性转化过程中的基因组不稳定性。PDAC细胞的染色质三维结构在区室(compartment)、结构域(contact domain,CD)和染色质环(loop)三种不同尺度上发生了广泛重塑。更重要的是,这些三维结构重塑与基因的差异表达明显相关,其中包括多种癌相关基因。SV的分布与PDAC中染色质三维结构存在一定的相关性。SV可以通过破坏结构域的边界(contact domain boundary,CDB)重塑染色质的空间构象(图1A),影响癌症相关基因表达的调控,并且这种重塑效应与SV在细胞中的发生频率有关。有趣的是,CD倾向于将SV的干扰效应局限在邻近CD的基因组区域,以维持基因组三维结构整体的稳定性(图1B)。
图2 跨CDB的SV通过重塑染色质的空间构象参与PDAC的进展。A. CDKN2A的纯合缺失伴随基因组相邻区域扩增和结构域融合。B. 与SMAD4纯合相关相关的复杂染色体重排。
研究进一步揭示,发生在大约 90% PDAC 中的CDKN2A 失活与 MIR31HG 表达的上调相关,机制可能与在 CDKN2A 纯合缺失的相邻基因组区域中伴随扩增和CD融合有关(图2A)。此外,研究还发现约55% PDAC中的SMAD4丢失与复杂基因组片段重排相关,并从局部染色体断点重新连接区和全染色体重排两方面阐释了对染色质三维结构的影响(图2B)。这为理解CDKN2A和SMAD4失活驱动PDAC进展提供了新的见解。
图3胰腺癌发生发展过程中的一维和三维分子互作网络模型
总之,这项研究为全面理解SV在胰腺癌发生和发展中的功能和致病机制提供了新的空间视角(图3)。基于高维基因组学的研究将有助于识别PDAC新的分子标记物或潜在靶点,这对于改善预后极差的胰腺癌诊治现状具有重要的现实意义。国家癌症中心、中国医学科学院肿瘤医院王成锋教授和军事医学研究院陈河兵副研究员为论文的共同通讯作者,中国医学科学院肿瘤医院胰胃外科主治医师杜永星、博士生顾宗廷和李宗泽为论文的共同第一作者,安诺优达基因科技公司为本研究提供了相应的技术支持。北京大学李程研究员和中国医学科学院基础医学研究所陈阳研究员给予了重要的指导和帮助。该研究得到了国家自然科学基金和中国医学科学院医学与健康科技创新工程的支持。(转化医学网360zhyx.com)
腾讯登录
还没有人评论,赶快抢个沙发