推荐活动

【PNAS】发现衰老诱发癌症的机制!揭秘非编码RNA在衰老和癌症中的新功能

首页 » 《转》译 2021-08-24 转化医学网 赞(2)
分享: 
导读
衰老和癌症有什么关系?来自日本研究团队发表于PNAS期刊的新研究,阐述了由于细胞老化而引发癌症的背后机制。

老年之美(The Beauty of Old Age) 来源:VinothChandar


由于细胞老化,各样疾病会接蹱而来,年龄与患病相互关联,故有了年龄性疾病这个说法,而这其中也包括癌症。所以,衰老与癌症之间的共同交叉原因,是什么,是什么导致了年龄性癌症?


衰老是一种由多种压力因素(老化、肥胖、放疗和化疗)诱导的基本上不可逆的细胞周期停滞状态。在衰老过程中,在体内积累的老化细胞通过产生促炎蛋白与周围组织交流,称为衰老相关分泌表型 (senescence-associated secretory phenotype, SASP),它发挥多种生理和病理作用。在年老的个体里,炎性SASP因子会促发多种年龄相关性疾病,包括癌症


因此,控制衰老相关的分泌表型 (SASP) 可以极大地有益于人类健康。尽管SASP似乎是由染色体组织的改变引起的,但其潜在机制仍不清楚。因此,阐明SASP的调控机制对于开发针对年龄相关性癌症的新预防和治疗策略至关重要。


近期,日本癌症研究基金会 (Japanese Foundation for Cancer Research, JFCR) 癌症研究所的研究对此有所突破,该研究团队发现,源自着丝粒周围重复序列(pericentromeric repetitive sequences)的非编码RNA会引发能导致衰老和癌症的炎症基因表达。这是一种调节衰老和癌症中染色质相互作用和炎症基因表达的新机制。


该研究团队将研究结果已于近期先发表于《Proceedings of National Academy of Sciences》期刊预览,论文名为“Pericentromeric noncoding RNA changes DNA binding of CTCF and inflammatory gene expression in senescence and cancer”。

官网论文截图


发现过程


一组JFCR研究人员设定了一个假设,即在老化细胞中观察到的异常染色质(chromatin)结构可能与SASP相关,并开始使用下一代测序技术(next-generation sequencing techniques, NGS)分析全基因组染色质的相互作用和基因表达。


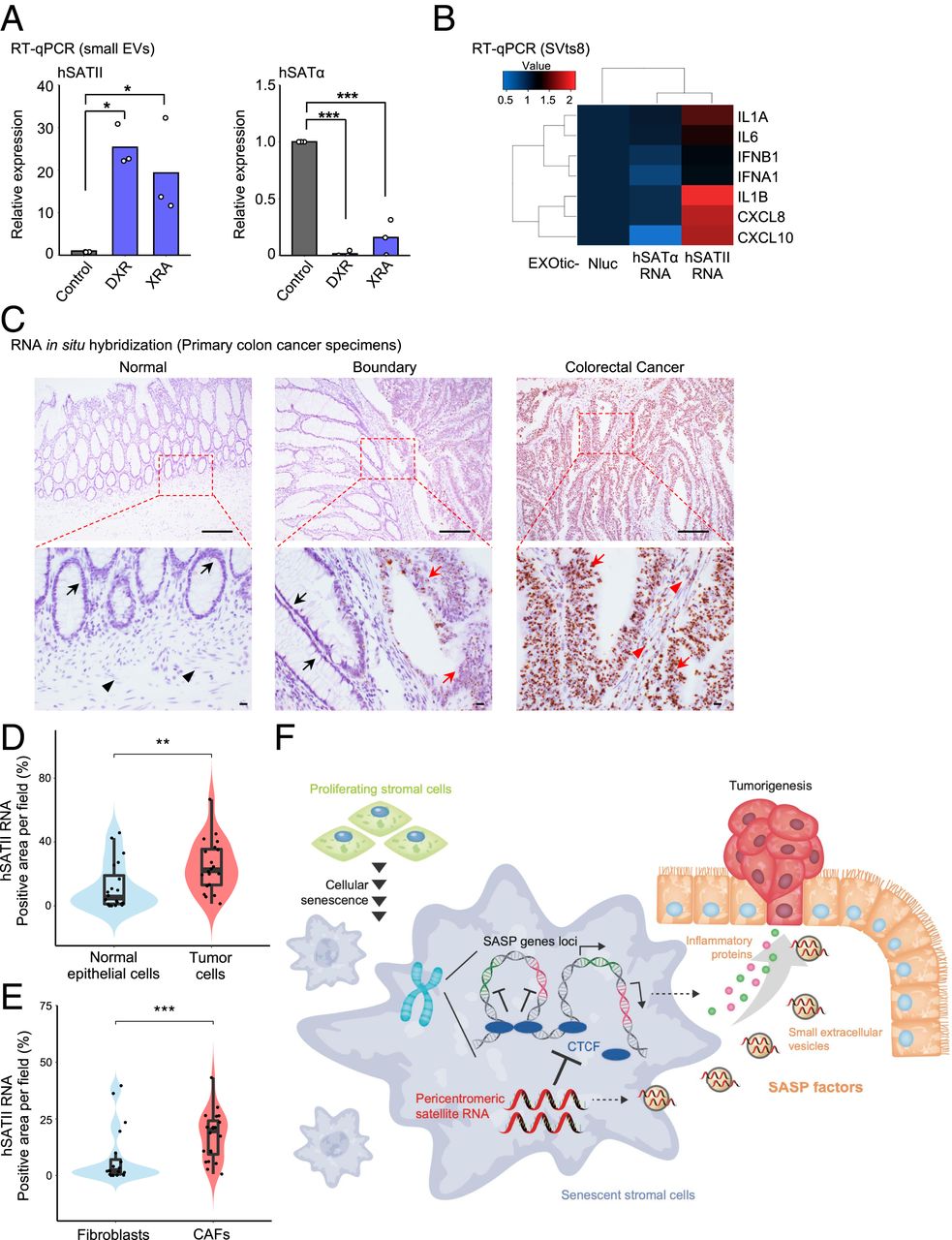
他们揭示了包含着丝粒周围重复序列的区域,即称为人卫星IIhuman satellite II, hSATII),在正常细胞中是表观遗传沉默的epigenetically silenced,即在基因表达中通过基因沉默来保持稳定的多种变化),在老化细胞中显示出明显的开放状态。此外,非编码RNAhSATII RNA)的表达在细胞老化过程中显著上调

进一步分析表明,hSATII RNA通过CCCTC结合因子 (CCCTC-binding factor, CTCF) 的功能障碍来干扰某些SASP基因区域的染色质的相互作用,从而上调SASP样炎症基因表达,而CTCF对维持基因组的完整性很重要。

着丝粒周围非编码RNAhSATII RNA)以细胞自主和非细胞自主的方式促进肿瘤发展。

来源:https://doi.org/10.1073/pnas.2025647118


机制方式


细胞衰老会导致染色质组织的显著变化并改变炎性因子的基因表达谱,从而通过衰老相关分泌表型 (SASP) 导致各种与年龄相关的病症。染色质组织和全局基因表达由CCCTC结合因子 (CTCF) 维持,研究发现源自正常沉默的着丝粒周围重复序列的非编码RNAnon-coding RNAncRNA)直接损害CTCFDNA的结合。这种CTCF干扰增加了染色质的可及性并激活了SASP样炎症基因的转录,促进了恶性转化。


值得注意的是,着丝粒周围ncRNA通过充当致瘤SASP因子的小细胞外囊泡(small EVs),来转移到周围细胞中。由于CTCF阻断了年轻细胞中着丝粒周围ncRNA的表达,因此细胞衰老期间CTCF的下调触发了该ncRNASASP相关炎症基因表达的上调。该研究表明,着丝粒周围ncRNA通过抑制CTCF来引发染色体的改变,导致了细胞自主和非细胞自主方式的SASP样炎症反应,因而推进衰老过程中肿瘤的发生。


“从癌症和基质细胞分泌的小细胞外囊泡 (small extracellular vesicles, EVs) 在肿瘤微环境中以非细胞自主的方式,动态般地促进肿瘤的发生和进展。有趣的是,老化细胞的小EVs 中的hSATII RNA量高于那些源自增殖细胞中的小EVs。因此,我们的数据表明,源自老化基质细胞的hSATII RNA通过小EVs转移到周围细胞中,并在肿瘤微环境中以SASP样炎性因子的形式发挥作用


此外,研究人员发现,在原发性结肠癌患者手术标本的癌细胞中,hSATII RNA的检出率很高。引人注目的是,癌相关成纤维细胞中的hSATII RNA阳性细胞数量明显高于正常基质组织中的成纤维细胞(fibroblasts)。


“这些发现突出了hSATII RNA新作用:它通过分泌SASP样炎性因子和小EVs,以非细胞自主的方式支持肿瘤发展。了解这种分子机制可以促进新型预防和治疗策略的发展,来对抗年龄相关性疾病的病症。


论文:

Pericentromeric noncoding RNA changes DNA binding of CTCF and inflammatory gene expression in senescence and cancer

Kenichi Miyata, Yoshinori Imai, Satoshi Hori, Mika Nishio, Tze Mun Loo, Ryo Okada, Liying Yang, Tomoyoshi Nakadai, Reo Maruyama, Risa Fujii, Koji Ueda, Li Jiang, Hao Zheng, Shinya Toyokuni, Toyonori Sakata, Katsuhiko Shirahige, Ryosuke Kojima, Mizuho Nakayama, Masanobu Oshima, Satoshi Nagayama, Hiroyuki Seimiya, Toru Hirota, Hideyuki Saya, Eiji Hara, Akiko Takahashi

Proceedings of the National Academy of Sciences Aug 2021, 118 (35) e2025647118; DOI: 10.1073/pnas.2025647118


论文链接(访问开放):

https://www.pnas.org/content/118/35/e2025647118


原文链接(适当与论文结合并编辑):

https://medicalxpress.com/news/2021-08-function-noncoding-rna-senescence-cancer.html


注:本文旨在介绍医学研究进展,不能作为治疗方案参考。如需获得健康指导,请至正规医院就诊。

评论:
评 论
共有 0 条评论

    还没有人评论,赶快抢个沙发


Baidu
map