【Nature子刊】弗吉尼亚大学李辉团队:鉴定出胶质母细胞瘤的致癌基因,致命性脑瘤治疗有希望
| 导读 | 胶质母细胞瘤(GBM)是最为常见且最致命的脑部肿瘤,这种肿瘤生长速度快,70%~80%患者病程在3~6个月,病程超过1年者仅10%。近日,美国弗吉尼亚大学李辉团队鉴定出了胶质母细胞瘤的一个重要致癌基因,为这种致命的癌症揭示了一个新的治疗靶点。 |
这项研究由美国弗吉尼亚大学医学院和癌症中心的李辉教授领导,并发表在《自然通讯》上,题目为“A cytoskeleton regulator AVIL drives tumorigenesis in glioblastoma”

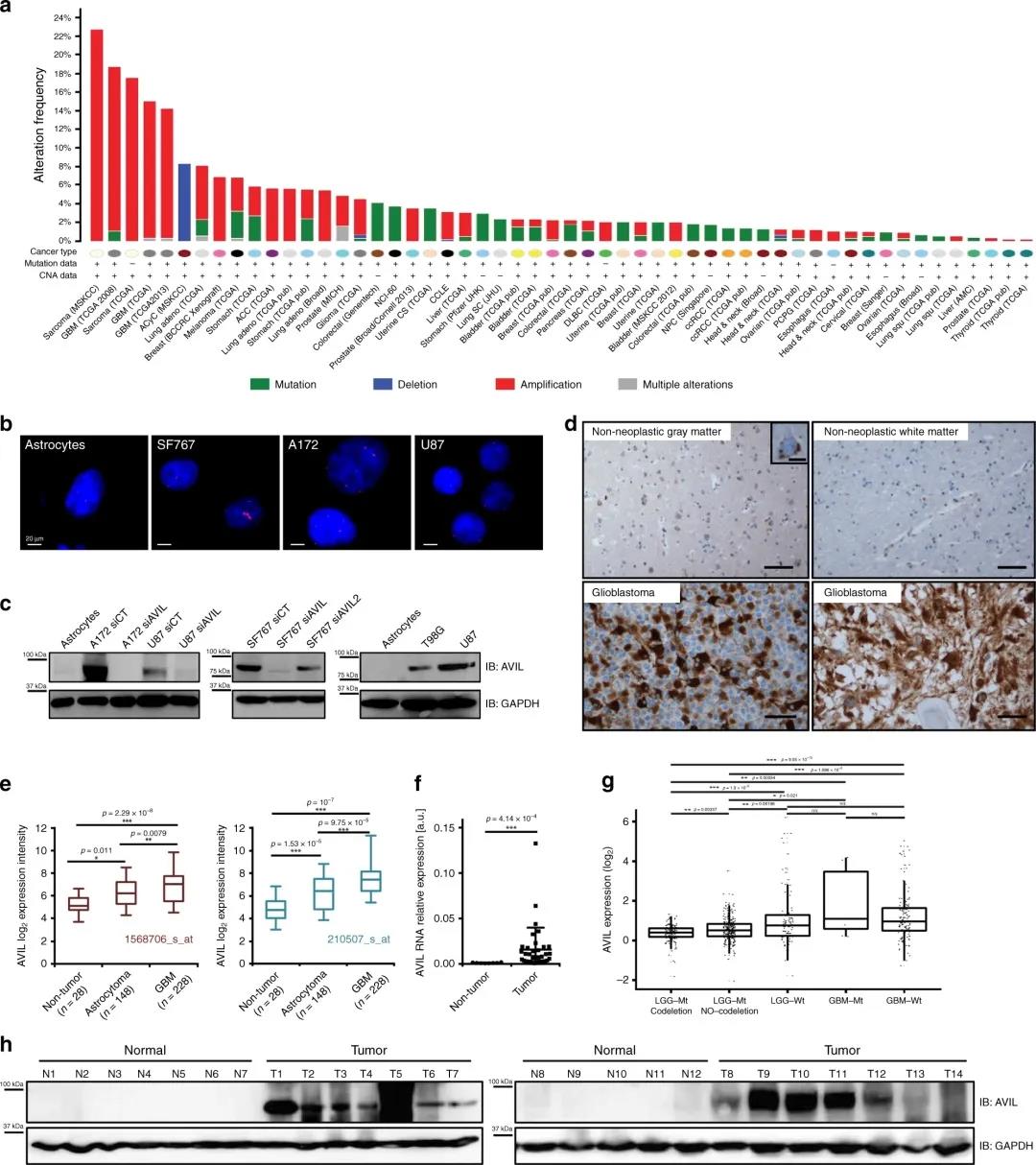
癌基因AVIL通过调节F-肌动蛋白来调节细胞骨架,从而负责维持细胞的大小和形状,但是该基因可以通过多种因素诱导而过表达,这就引起了癌细胞的形成和扩散。研究人员发现, AVIL基因在所有的胶质母细胞瘤细胞和临床样本中都有过表达现象,并且在胶质母细胞瘤干细胞中的表达水平更高,但在正常细胞和组织中几乎不表达。

之后,研究人员发现,通过沉默该基因,可以清除胶质母细胞瘤细胞,抑制小鼠体内异种移植的肿瘤细胞,但对正常对照细胞没有影响。研究还发现,在临床上,AVIL的高表达与患者预后不良相关。这些发现和经典的转化试验证明,AVIL是真正的癌基因。阻断该基因的活性,可以完全破坏实验室小鼠的胶质母细胞瘤,但不会对健康细胞产生影响。这表明,靶向该基因可能是一种有效的治疗选择。

当李辉和他的团队有了第一次发现,当时他们并没有从事胶质母细胞瘤的研究。相反,他们正在研究一种罕见的儿童癌症,称为横纹肌肉瘤。与成人的癌症相比,儿童癌症通常更容易研究并且涉及的突变更少。在2016年,李辉团队在《美国国家科学院院刊》(PNAS)上发表了“Fusion transcriptome profiling provides insights into alveolar rhabdomyosarcoma”一文,从干细胞肌肉分化发生的融合基因事件入手,分析了横纹肌肉瘤细胞的起源,这是首次从融合基因的角度来研究肿瘤细胞的起源。

他们还表示:“在这个时代,许多人认为所有重要的癌基因都被发现了,但如今,我们又发现了一种新型的强大癌基因,并阐明了其信号传导途径,所有这些发现都始于研究儿科癌症的结构变异。过去,许多癌症方面的重大发现也源于对儿童肿瘤的研究。我们认为这是一种可以用于寻找其他成人癌症新发现的策略。”

【1】Xie, Z., Janczyk, P.?., Zhang, Y. et al. A cytoskeleton regulator AVIL drives tumorigenesis in glioblastoma. Nat Commun 11, 3457 (2020). https://doi.org/10.1038/s41467-020-17279-1
【2】https://medicalxpress.com/news/2020-07-scientists-id-gene-responsible-deadly.html
【3】https://www.nature.com/articles/s41467-020-17279-1
【4】https://mip.haodf.com/zhuanjiaguandian/1134101071.htm
【5】https://www.pnas.org/content/113/46/13126
【6】http://www.ebiotrade.com/newsf/2016-11/2016111113752246.htm
腾讯登录
还没有人评论,赶快抢个沙发