【Science Advances】华东师大叶海峰团队:研发出一种远红光激活的基因编辑系统——FAST
| 导读 | 基因编辑技术的飞速发展为基因功能研究工作提供了越来越多的工具。其中,CRISPR-Cas系统是应用最广泛的基因编辑工具。而近日,华东师范大学叶海峰团队设计出了一种远红光激活的Split-Cas9基因编辑系统,可以实现器官和肿瘤的远程基因编辑。 |
这项研究由华东师范大学生命科学学院的叶海峰研究员领导,并发表在《科学进展》上,题目为“Engineering a far-red light–activated split-Cas9 system for remote-controlled genome editing of internal organs and tumors”

在2017年,叶海峰的研究团队开发了远红光调控转基因表达控制系统。实现只需一束远红光即可调控基因表达。利用多学科技术交叉,建立了通过智能手机APP超远程调控人工定制胰岛细胞治疗糖尿病的电子药物平台.

在2018年,他们将远红光调控转基因表达控制系统与CRISPR-dCas9基因编辑两大技术相结合,开发出了远红光调控的CRISPR-dCas9内源基因转录激活装置(FACE)。

远红光控制的CRISPR-dCas9内源基因转录激活装置(FACE)示意图
这一次,他们开发出了远红光激活的Split-Cas9(FAST)系统,该系统可无创地诱导动物组织内部深处的细胞中的基因编辑活性。

最初,研究人员在人类胚胎肾(HEK)-293细胞中放置了FAST系统组件,并使用基于发光二极管(LED)的FRL照明来证明靶向基因组编辑的成功激活。之后,在不同的人类细胞系中实现了FRL诱导编辑后,研究人员通过植入物实验,证实FAST能够在位于动物皮下组织的细胞中强有力地激活基因编辑。

FRL诱导的FAST介导的小鼠植入皮下细胞的基因编辑
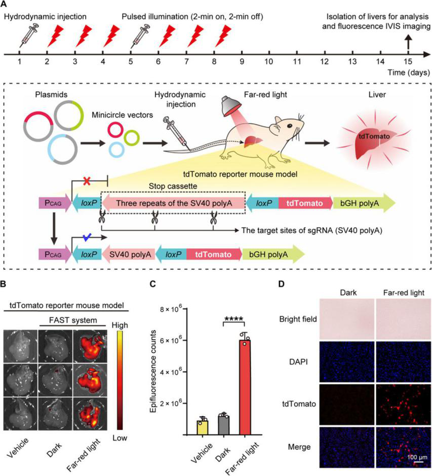
然后,他们在转基因tdTOMATO报告小鼠系的实验中,建立了FRL诱导的小鼠体细胞(肝细胞)的快速介导编辑,以及在异种移植瘤小鼠中对癌细胞进行细胞周期失活基因编辑的研究,以此证明了FAST能够对抗疾病。

FAST介导的tdTomato报告基因小鼠的基因编辑

参考:
【1】https://advances.sciencemag.org/content/6/28/eabb1777
【2】https://faculty.ecnu.edu.cn/_s14/yhf/main.psp
腾讯登录
还没有人评论,赶快抢个沙发