推荐活动

【重磅】一种COVID-19候选疫苗在恒河猴体内试验成功了!

首页 » 《转》译 2020-04-23 转化医学网 赞(2)
分享: 
导读
COVID-19在全球的爆发愈演愈烈,全世界都加速了疫苗研制的步伐。现在疫苗可能是治愈新冠病毒的唯一方法,人们迫切希望疫苗能够研发成功,能够尽快投入使用。最近来自中国的一项研究带来了振奋人心的消息,一种COVID-19候选疫苗在恒河猴体内试验成功了!

  一种实验性疫苗可以保护恒河猴不受COVID-19的感染。由北京协和医学院实验动物研究所所长秦川带领的研究团队给恒河猴注射了3种不同剂量的疫苗,这种疫苗包含SARS-CoV-2化学性灭活颗粒。这项研究在4月19日发表在bioRxiv预印本上。

  在此研究中,8只恒河猴被故意感染了病毒,在接触病毒7天后,在4只体内注射高剂量疫苗的恒河猴,检测他们的咽喉和肺部没有病毒;那些注射较低剂量疫苗的恒河猴显示出一些感染冠状病毒的特征。注射低剂量疫苗的恒河猴的病毒水平远低于已经感染病毒的未注射疫苗的恒河猴的病毒水平。
  这个月研制这种疫苗的公司已经获得批准,开始在人体身上进行安全测试。
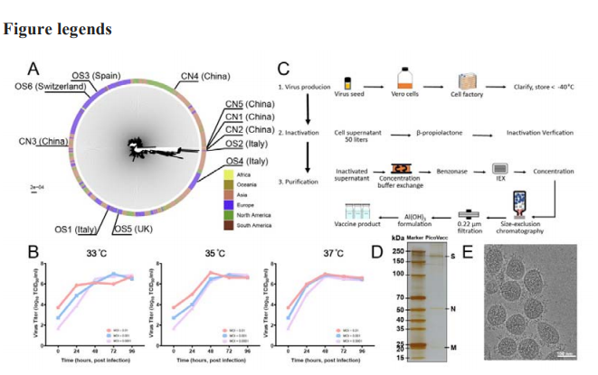
  由SARS-CoV-2导致的COVID-19已经给人类健康、生命和全球经济带来了前所未有的危机。由于这种病毒的新颖性,目前还没有针对SARS-CoV-2的特定治疗方法或疫苗。因此,迫切需要研制有效的SARS-CoV-2疫苗。研究人员用一种纯化灭活SARS-CoV-2病毒候选疫苗(piCoVacc)进行中试规模生产,纯化灭活SARS-CoV-2病毒候选疫苗会诱导小鼠、大鼠和非人类灵长类动物产生SARS-CoV-2特异性中和抗体。

  这些抗体有效中和了10种具有代表性的SARS-CoV-2菌株,表明可能要更广泛的中和能力来抵御全球流行的SARS-CoV-2菌株。免疫接种有两种不同剂量(单位剂量3微克或6微克),单位剂量3微克会给恒河猴抵御SARS-CoV-2提供部分保护作用,而单位剂量6微克会给恒河猴抵御SARS-CoV-2提供完全保护作用,且不存在任何依赖性抗体的增强。通过监测恒河猴的临床体征、血液生化指标和组织病理学分析,系统性评估piCoVacc是安全的。这些数据支持了对人类的SARS-CoV-2疫苗的快速临床开发。

  Charactterization of PiCoVacc
  一句话总结:一种纯化灭活SARS-CoV-2候选疫苗(piCoVacc)通过诱导缺乏免疫病理学的有效体液反应,在非人类灵长类动物抵御SARS-CoV-2菌株中起了完全的保护作用。
  世界卫生组织在2020年1月30日宣布,2019年冠状病毒的爆发是国际突发公共卫生事件,在2020年3月11日开始在全世界盛行。据报道,80%的COVID-19患者有轻度到中度的症状,而20%的患者有严重的临床表现,例如重症肺炎、急性呼吸窘迫综合征(ARDS)、脓毒症、甚至死亡。
  COVID-19病例数以惊人的速度上涨。截止4月10日,全球总确诊病例达到1623173人,总死亡人数上升到97236人。严重急性呼吸道综合征冠状病毒2(SARS-CoV-2),是目前持续流行的病原体,属于冠状病毒科β冠状病毒属(β-CoV)。SARS-CoV-2和严重急性呼吸道冠状病毒综合征(SARS-CoV),中东呼吸综合征相关冠状病毒(MERS-CoV)共同构成了人类冠状病毒中三种最威胁生命的病毒。
  SARS-CoV-2含有一种线性单链阳性RNA基因组,编码4种结构性蛋白(穗蛋白、包膜蛋白、膜蛋白和核衣壳蛋白),其中穗蛋白是一种主要的保护性抗原,可诱使产生高效中和抗体(NAbs),16种非结构蛋白(nsp1-nsp16)和几种辅助蛋白。

  目前正在研制多种SARS-CoV-2疫苗,如DNA、RNA疫苗、含病毒表位的重组亚单位疫苗、腺病毒载体疫苗和纯化灭活病毒疫苗。纯化的灭活病毒传统上用于疫苗的研制,这种疫苗对于预防流感病毒和脊髓灰质炎病毒引起的疾病是安全且有效的。

  PiCoVacc immunization elicits neutralizing antidody response against 10 representative SARS-CoV-2 isolates.
  当前COVID-19的严重流行和世界范围内死亡人数的急剧增加,迫切需要研制一种SARS-CoV-2疫苗,需要一种新的流行病模式。在临床前研究和临床试验的两个阶段,疫苗的安全性和有效性对疫苗的开发至关重要。尽管目前还不能确定研究SARS-CoV-2感染的最佳动物模型,但模拟SARS-CoV-2感染后COVID-19样症状的恒河猴似乎是研究该病的很有希望的动物模型。研究人员为piCoVacc在恒河猴体内的安全性提供了广泛的证据;这项研究没有观察到感染增强或免疫病理恶化。

  研究数据还表明,单位剂量6微克的piCoVacc对恒河猴的SARS-CoV-2攻击具有完全的保护作用。总之,这些结果为人类使用的SARS-CoV-2疫苗的临床开发指明了一条道路。piCoVacc以及其他SARS-CoV-2候选疫苗的一期、二期和三期临床试验预计将于今年晚些时候开始。(转化医学网360zhyx.com)


  参考:

  【1】https://www.nature.com/articles/d41586-020-00502-w

      【2】https://www.biorxiv.org/content/10.1101/2020.04.17.046375v1

评论:
评 论
共有 0 条评论

    还没有人评论,赶快抢个沙发


Baidu
map