推荐活动

间充质干细胞修复2型糖尿病人病态胰岛新机制

首页 » 研究 » 糖尿病 2020-01-08 转化医学网 赞(64)
分享: 
导读
胰岛功能受损是2型糖尿病的重要病理特征之一,但目前还极度缺乏有效治疗2型糖尿病胰岛受损的药物。如何逆转糖尿病状态下β细胞的去分化是治疗2型糖尿病的重要环节。


近日,天津市第一中心医院移植中心沈中阳教授团队的一项成果发表于柳叶刀子刊《EBioMedicine》杂志上。该研究揭示间充质干细胞能够逆转2型糖尿病人胰岛的去分化,修复病态胰岛。这项研究为间充质干细胞治疗糖尿病提供了全新且强有力的证据。


中国的糖尿病患者约有 1.14 亿,占全球 27%。糖尿病患者发生心脑血管疾病、糖尿病肾病、糖尿病微血管病变等疾病的危险性增高显著增加,目前糖尿病及其并发症已经对我国的人民身体健康和经济社会发展产生日益严重的影响。胰岛功能受损是2型糖尿病的重要病理特征之一,但目前还极度缺乏有效治疗2型糖尿病胰岛受损的药物。

研究表明,胰岛β细胞去分化是胰岛功能受损的重要机制,也可能是β细胞在糖尿病状态下的一种适应性表现。如何逆转糖尿病状态下β细胞的去分化是治疗2型糖尿病的重要环节。一直以来针对β细胞去分化的治疗方法的研究仍然面临着巨大的挑战。本文共同通讯作者王树森教授介绍,在临床胰岛移植工作和中国首家“人胰岛资源共享中心-天津”的支持下,团队经历近4年的时间,证实了间充质干细胞可以有效逆转2型糖尿病人胰岛β细胞去分化,并且揭示了其中关键的机制,为2型糖尿病胰岛功能受损的治疗提供了崭新的证据。后续天津市第一中心医院移植中心团队将开展一系列临床前研究,为间充质干细胞提高2型糖尿病人胰岛功能的治疗策略提供更详实的证据,早日使2型糖尿病人从此研究成果中获益。


对话应答机制实现间充质干细胞对2型糖尿病胰岛的精准修复

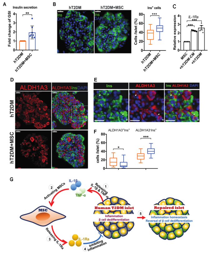
在本研究中发现,间充质干细胞与2型糖尿病人胰岛间的对话应答机制启动了病变胰岛β细胞的修复。通过对比2型糖尿病人胰岛和健康胰岛的病理和基因表达特征,研究者发现以白介素-1β (IL-1β)、肿瘤坏死因子-α (TNF-α)、白介素-6IL-6)为代表的炎症因子在2型糖尿病人胰岛中呈现高水平表达的状态。进一步研究发现2型糖尿病人胰岛释放的促炎因子IL-TNF-α能够激活间充质干细胞表达和分泌IL-1Ra。研究者又进一步分析了间充质干细胞修复胰岛功能的机制,发现间充质干细胞显著改善了2型糖尿病胰岛的β细胞去分化,使功能退化的β细胞恢复其胰岛素分泌能力,从而整体恢复胰岛功能。简而言之,高炎症水平的2型糖尿病胰岛释放的炎性求救信号,刺激间充质干细胞发挥其修复功能,降低胰岛炎症水平,逆转β细胞去分化,从而提高胰岛功能。

在治疗2型糖尿病胰岛功能受损的方案中,如何调节胰岛内炎症水平一直是重要的研究热点。尽管过度的炎症因子激活可导致胰岛β细胞去分化,从而造成胰岛功能受损,然而机体的各项机能也需要由一定水平的炎症因子参与,既往研究表明在生理范围内的炎症因子对于维持胰岛的正常生理功能是必要的。本研究的重要发现之一就是,当间充质干细胞接收到2型糖尿病人胰岛高炎症信号时,即可启动间充质干细胞的“修复功能”,间充质干细胞通过分泌抗炎因子IL-1Ra来实现对2型糖尿病人胰岛β细胞去分化的治疗。通过这种对话应答机制,间充质干细胞可以根据受损胰岛的需求,将胰岛内的炎症水平调整到生理范围内,实现了精准的修复作用。


2型糖尿病人胰岛的使用提供更直接有力的证据

2型糖尿病胰岛功能受损的机制和治疗技术的研究中,以往的绝大多数研究利用了细胞系或者模式动物胰岛,但是人胰岛和常用的模式动物胰岛从结构和基因表达特征都存在较大差异。因此动物中的研究结果如果能在人胰岛中得以验证,将大大增加其转化潜能。另外在临床研究中只能通过一些间接指标来反应胰岛状态和功能,无法直接观察胰岛病理状态和功能改善,这也限制了该领域的进展。该研究团队成立了我国首家“人胰岛资源共享中心”,将显著推进中国糖尿病领域的研究进展。本研究中所使用的2型糖尿病人胰岛,真实的反应2型糖尿病胰岛的病理特征,以及对治疗药物间充质干细胞的响应,从治疗效果到分子机制方面都为间充质干细胞治疗2型糖尿病胰岛β细胞去分化提供了更为直接有力的证据。该研究团队也正在研发提高间充质干细胞其靶向修复病态胰岛潜能的技术,目前已申请专利一项。由于自体脂肪间充质干细胞在其易获取和无免疫原性方面体现出其优于其他来源间充质干细胞的价值,未来该研究技术可用于提高自体脂肪间充质干细胞的功能。


MSC与2型糖尿病胰岛共培养提高其葡萄糖刺激的胰岛素分泌能力(A),增加其胰岛素阳性的细胞比例(B)。2型糖尿病胰岛(hT2DM)及其条件培养基(hT2DM-CM)反之刺激MSC表达IL-1Ra基因。MSC与2型糖尿病胰岛共培养逆转β 细胞去分化(D-F)。分子机制研究显示,高炎的2型糖尿病胰岛分泌IL-1β和TNF-α,刺激MSC分泌IL-1Ra,IL-1Ra抑制胰岛炎症,从而逆转2型糖尿病胰岛中的β细胞去分化,修复胰岛功能(G)。(转化医学网360zhyx.com)


文章链接:https://authors.elsevier.com/sd/article/S2352396419308308

评论:
评 论
共有 0 条评论

    还没有人评论,赶快抢个沙发

相关阅读


Baidu
map