推荐活动

急性髓性白血病化疗抗性复发烦恼多?这个老药或许是新希望

首页 » 《转》译 2019-07-18 转化医学网 赞(3)
分享: 
导读
急性髓系白血病(AML)是髓系造血干/祖细胞恶性疾病,多数病例病情急重,预后凶险,如不及时治疗常可危及生命。目前的治疗措施总体上只能使35%~40%的年轻患者达到5年长期生存,而且不能克服大多数中、高危AML患者的复发。白血病的治疗一向知易行难,如何从根源上遏制复发是一大难题。

急性髓系白血病(AML)是髓系造血干/祖细胞恶性疾病,多数病例病情急重,预后凶险,如不及时治疗常可危及生命。目前的治疗措施总体上只能使35%~40%的年轻患者达到5年长期生存,而且不能克服大多数中、高危AML患者的复发。白血病的治疗一向知易行难,如何从根源上遏制复发是一大难题。近日,加拿大蒙特尔大学的研究人员发现,一种传统ERBB2抑制剂——Mubritinib可显著抑制化疗抗性的AML,从而减缓复发进程!同时他们还阐明了Mubritinib的特殊作用机制,指出这种老药有望成为AML治疗的新希望!


白血病干细胞(LSC)——AML复发的罪魁祸首

数据显示,超过60%的高风险AML患者在骨髓移植后两年内会复发,一旦复发,往往意味着患者离死亡已不远。AML复发多由LSC起始,具有高度异质性。LSC 是一类最经典的肿瘤干细胞,是一群具有自我更新能力,并能产生异质性白血病细胞群体的白血病细胞,其异质性不仅包括基因组DNA和表观遗传以及细胞表型的异质性,还表现为不同层级的多个亚克隆之间的克隆演进,具有相当的复杂性和可塑性。

LSC对白血病细胞的存活、增殖、转移及复发有着重要作用。LSC可通过自我更新和无限增殖维持着白血病细胞群的生命力,其较强的运动和迁徙能力又使肿瘤细胞的转移成为可能。更重要的是LSC可以长时间处于休眠状态,而且其具有多种耐药分子,因此对杀伤肿瘤细胞的外界理化因素不敏感,所以可以在多种治疗手段下存活,这也导致常规肿瘤治疗消灭大部分普通白血病细胞一段时间后,AML又再次复发。也就是说,LSC是AML复发的罪魁祸首,自然也是AML治疗针对的头号敌人。

Mubritinib——新途径,新希望

要针对LSC,首先得找到合适的靶点。可是LSC与正常造血干细胞的生物学特性大同小异,多数靶点皆是双方共有,这就意味着传统的生物靶点难以实现LSC的特异性消除。难不代表做不到,近年来,有研究证实LSC的能量代谢途径非常与众不同——其是通过氧化磷酸化途径供能。换言之,如果能打断这条通路,自然能消灭LSC

体外实验证实Mubritinib可作为一种有效和选择性AML抑制剂


研究人员用多种酪氨酸激酶抑制剂进行了体外细胞培养分析,发现ERBB2抑制剂——Mubritinib可以高效、选择性地抑制化疗后预后不良的AML来源的原代细胞的增殖!而且化疗预后越差的AML源性细胞对Mubritinib越敏感,而正常造血干细胞对Mubritinib没有任何反应!动物实验发现,接种预后很差的AML源性肿瘤细胞的荷瘤小鼠口服Mubritinib后,肿瘤细胞的骨转移和脾脏转移受到明显抑制,小鼠的生存期显著延长!

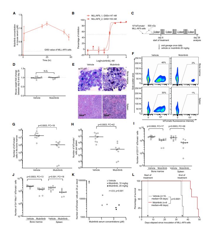
Mubritinib显着延缓了体内AML的发展

研究人员对Mubritinib的探针标记显示Mubritinib靶向的正是LSC氧化磷酸化的关键细胞器——线粒体!三羧酸循环的代谢产物被Mubritinib破坏殆尽!后续的线粒体呼吸作用分析也证实了LSC的呼吸链被打断了!而只要补充呼吸链所需物质,Mubritinib的作用就会被逆转!这就意味着Mubritinib是通过抑制AML的呼吸传递链来发挥功能,有望成为遏制AML复发的新希望!

这是AML治疗史上的一项重大突破,为广大AML患者带来了新希望。同时也拓宽了Mubritinib的作用途径,为其在更多疾病中发挥作用奠定了基础。(转化医学网360zhyx.com)

参考文献:

Irène Baccelli,et al.Mubritinib Targets the Electron Transport Chain Complex I and Reveals the Landscape of OXPHOS Dependency in Acute Myeloid Leukemia.Cancer Cell.VOLUME 36, ISSUE 1, P84-99.E8, JULY 08, 2019.




评论:
评 论
共有 0 条评论

    还没有人评论,赶快抢个沙发


Baidu
map