推荐活动

《Cancer Cell》一石二鸟!乳腺癌药物竟可治疗急性白血病

首页 » 研究 » 肿瘤 2019-07-11 转化医学网 赞(2)
分享: 
导读
急性髓系白血病(AML)是一组高度异质性的克隆性疾病,获得性体细胞突变在造血干祖细胞中不断累积是其主要的发病基础。近年来,深度测序技术的发展和应用使我们对AML基因突变谱从宏观上有了一个全景式的认识。


急性髓系白血病(AML)是一组高度异质性的克隆性疾病,获得性体细胞突变在造血干祖细胞中不断累积是其主要的发病基础。近年来,深度测序技术的发展和应用使我们对AML基因突变谱从宏观上有了一个全景式的认识。



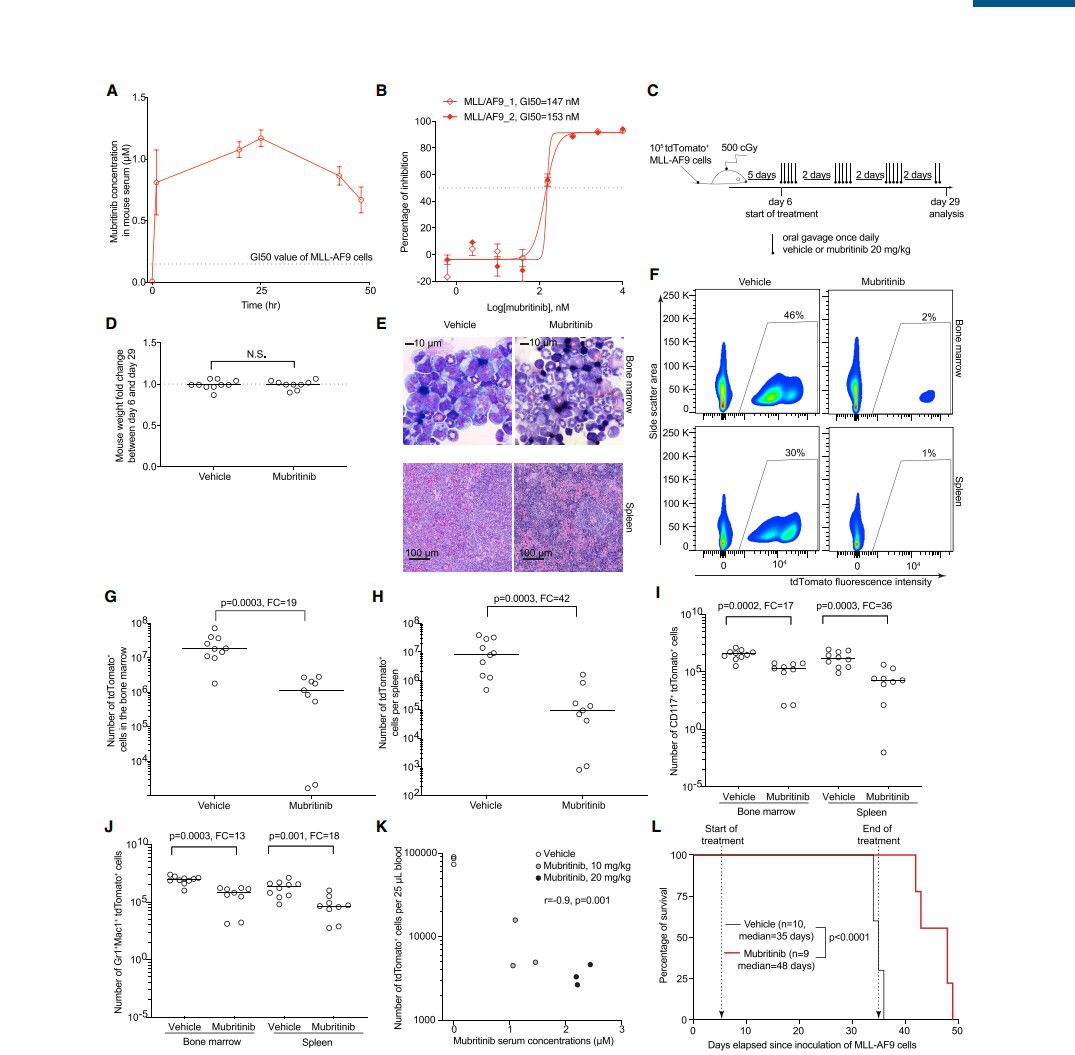
近日,蒙特利尔大学免疫学和癌症研究所(IRIC)领导的一项研究则恰恰利用了WGS(全基因组测序)向我们展示了抗白血病药物--Mubritinib作用的分子过程,他们发现,Mubritinib一种调节细胞代谢的蛋白激酶抑制剂,最初是为治疗乳腺癌而开发通过阻止肿瘤细胞的氧化磷酸化(OXPHOS),即其氧合作用,来杀死AML亚组中的癌细胞。这一发现为急性白血病的治疗提供了新方法,也为进一步细化靶向治疗药物选择提供了重要依据。

为了细化急性白血病的治疗靶点,Sauvageau博士及其团队与魁北克白血病细胞库的研究人员通力合作,对近700名急性髓性白血病患者的基因谱进行了全基因组测序,测试了大约5,000种药物对这些患者的白血病细胞的影响,而他们所测试的药物并不限于FDA批准的白血病专用药物,而是将范围扩大到所有FDA批准的适用于人类疾病的药物。本着实验的完整性原则,研究人员在携带急性髓性白血病基因的小鼠细胞和人体细胞上分别进行了测试。该基因测序揭示了不同类型的AML之间异常的相似性,以及某些药物作用的特异性原因。

在该研究中,他们通过全基因组测序,观察到Mubritinib对AML的某些无有效治疗方法的亚型显示出明显的治疗效果。更重要的是,该药对人体的副作用很小。这样一来,Mubritinib治疗急性白血病的安全性也通过了考验。

Mubritinib作用于AML患者的过程


另一方面,关于Mubritinib作用的生物化学过程也有了新发现,Mubritinib通过阻止肿瘤细胞的氧化磷酸化(OXPHOS),即其氧合作用,来杀死AML亚组中的癌细胞。这对传统的癌症核心法则--Warburg效应提出了质疑。癌细胞与正常组织具有根本不同的代谢特征,在有氧条件下癌细胞倾向于将葡萄糖代谢为乳酸(有氧糖酵解),这一现象称为 Warburg效应,已被提出用于支持癌细胞的增殖和增加的生物合成需求。

关于Warburg效应在癌细胞代谢中的作用可谓是众说纷纭,值得一提的是,Warburg效应的核心是糖酵解在肿瘤细胞中的大幅提高。然而,不少人会把这个概念曲解成肿瘤会选择提高糖酵解而降低氧化磷酸化供能。有学者指出,癌细胞的恶性程度越高,它们越有可能通过其他方式获取能量。而该研究则为后者的观点提供了重要的临床依据,且目前针对氧化磷酸化开发的肿瘤治疗药物中,有效的策略也多是抑制氧化磷酸化,而非提高氧化磷酸化。

在此,我们以一种新颖的方式将基因与代谢相偶联,针对糖酵解和氧化磷酸化的抑制剂组合成功阻断了癌细胞的代谢。这为AML治疗带来了巨大的进步。虽然还面临着许多的问题,但我们相信在不久的将来,随着AML的发病机制研究的完善,新靶点的发掘,分子新药的规范合理应用,AML治疗将取得更好的疗效。(转化医学网360zhyx.com)

参考文献:

[1]Ire` ne Baccelli, Yves Gareau,Mubritinib Targets the Electron Transport Chain Complex I and Reveals the Landscape of OXPHOS Dependency in Acute Myeloid Leukemia

[2]Elucidating cancer metabolic plasticity by coupling gene regulation with metabolic pathways

[3]Liam Davenport.Genome Sequencing Shows Clinical Promise in AML and ALL.medscape.com


今年第二届上海国际癌症大会设有肿瘤代谢、肿瘤转化与精准医学、肿瘤与免疫等六大专题论坛,欢迎大家来参加会议,届时与行业专家们共同探讨相关知识!

专家阵容请看:第二届上海国际癌症大会演讲嘉宾名单公布!

往届回顾请看:2018首届国际癌症大会盛大开幕


长按识别二维码,立即报名

现在报名,可享受八折优惠哦

评论:
评 论
共有 0 条评论

    还没有人评论,赶快抢个沙发

相关阅读


Baidu
map