推荐活动

活脂耗热?咖啡竟有望成减肥界新宠?!

首页 » 《转》译 2019-07-01 转化医学网 赞(2)
分享: 
导读
肥胖是一个世界性的大问题,数据显示,全球成人肥胖率呈迅速增长的态势,严峻的肥胖流行趋势和严重的肥胖流行后果未来将会成为无法承受的社会负担,而肥胖控制方案的发展一直进程缓慢众说纷纭。

近日,英国诺丁汉大学的研究人员发现,咖啡竟然可以激活控制肥胖的关键脂肪——棕色脂肪,促进机体热量消耗!这就意味着咖啡有望成为减肥界新宠。

作者:Ruthy

棕色脂肪组织——可以减肥的脂肪

肥胖,是指一定程度的明显超重与脂肪层过厚,是体内脂肪,尤其是甘油三酯积聚过多而导致的一种状态。它不是指单纯的体重增加,而是体内脂肪组织积蓄过剩的状态。

所以我们提及脂肪,惯性思维下皆认为其是造成肥胖的“真凶”。实际上,“凶手”并非所有的脂肪组织,而是黄(白)色脂肪组织。它是体内最大的能源库,当其过度积聚时,就是肥胖者想甩却难甩掉的重负。

那么,我们体内难道还存在不会折腾出肥胖的脂肪吗?当然有。脂肪组织分为两类,除了黄(白)色脂肪组织,另一种就是棕色脂肪组织,其最大的特点是组织中有丰富的毛细血管。在寒冷刺激下,棕色脂肪细胞内的脂类可快速分解氧化,散发大量热能,而且不转变为化学能。

研究人员指出,增加棕色脂肪的活性可以改善血糖和血脂水平,还能消耗额外的卡路里有助于减轻体重。也就是说,棕色脂肪组织其实是可以减肥的脂肪组织。

咖啡因——棕色脂肪组织的有效激活剂

想利用棕色脂肪组织减肥,首先得激活它。但是,棕色脂肪组织在成人含量极少,而且目前其激活之法尚未明了,难道我们只能对其望洋兴叹?

研究发现,棕色脂肪组织能够通过激活线粒体解偶联蛋白1(UCP1)快速产生热量并代谢常量营养素(葡萄糖、脂质等),从而使能耗增加,体重减轻,而一些实验也指出咖啡因与能量消耗有关,具体关系有待商榷。那么,咖啡因与棕色脂肪组织的激活是否有关呢?

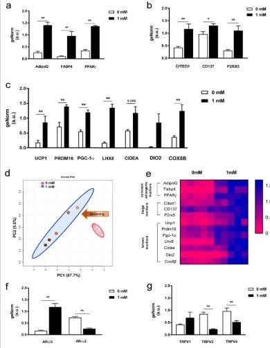
咖啡因对脂肪细胞UCP1含量的影响


咖啡因对脂肪细胞能耗的影响


咖啡因对脂肪细胞基因表达的影响

研究人员将干细胞衍生的脂肪细胞暴露于咖啡因,发现UCP1的含量明显增加,细胞基础呼吸增强,耗氧量增多,代谢加速。同时,咖啡因还增加了糖酵解和氧化磷酸化,上调了棕色脂肪组织相关基因的表达,极大刺激了棕色脂肪组织的活性。


饮用咖啡对成年人棕色脂肪产热进程的影响

另一方面,研究人员利用非侵入性热成像技术,追踪了引用咖啡后人体棕色脂肪的激活及产热状态。他们发现,与喝水的对照组不同,饮用咖啡的研究对象锁骨上区域体温显著升高,而该区域是人体棕色脂肪的主要分布区域,这就意味着喝咖啡后,棕色脂肪被有效激活,并且开始了产热进程。也就是说,咖啡可以通过激活棕色脂肪实现减肥

当然,人体实验中真正起作用的是咖啡因还是咖啡其他成分目前尚不得而知,需要更多提纯实验加以证明。但这项实验证实了咖啡对提高能耗、控制体重的作用,这对广大肥胖者来说是莫大的好消息。当然,减肥肯定不能只靠咖啡,毕竟咖啡也附带了一些负面影响。最重要的减肥之方,还是管住嘴,迈开腿!(转化医学网360zhyx.com)

参考文献:

Ksenija Velickovic,et al. Caffeine exposure induces browning features in adipose tissue in vitro and in vivo. Scientific Reportsvolume 9.


有一个关于癌症学习的大会您一定想来!点击蓝字了解首批专家公布 。接下来,来看会议内容!

专家们将对癌症代谢重编程、代谢与肿瘤微环境、脂质代谢、代谢酶的非代谢功能、代谢与表观遗传、临床转化、肿瘤免疫治疗新技术、肿瘤免疫治疗临床应用、新兴靶向治疗 、CAR-T技术、新型肿瘤蛋白标记物、新型肿瘤甲基化标记物、ctDNA、CTC等内容进行热烈讨论。

这是一场交流癌症知识的盛宴,专家们智慧的交融碰撞,定会让您有所启发!

这是行业大咖交流经验的绝佳场地,一次偶然的交流,可能会促成你们的长远合作!

这是临床工作者抓取灵感的思想海洋,回到病房,说不定您就对用药方法有了新感悟!

独行快,众行远。第二届上海国际癌症大会热烈欢迎您的加入!

现在报名即享半价优惠



评论:
评 论
共有 0 条评论

    还没有人评论,赶快抢个沙发


Baidu
map