Science advances │王红霞团队研究揭示乳腺癌循环肿瘤细胞异质性
| 导读 | 通过上皮-间充质转化(EMT)肿瘤细胞失去黏附能力,逐渐转变成间质表型,增强其干性、迁移转移能力和导致治疗抵抗的产生。肿瘤异质性作为肿瘤特征之一,是肿瘤恶性生长、侵袭转移、药物敏感性、预后等差异的根源。循环肿瘤细胞(CTCs)和散播肿瘤细胞( DTCs) 是引起肿瘤远处转移的“种子”,对于CTCs与DTCs异质性、EMT动态调控、高转移潜能亚群的研究是目前热点之一。 |
2019年6月20日,Science advances在线发表了上海市第一人民医院王红霞团队的研究成果“Epithelial-type systemic breast carcinoma cells with a restricted mesenchymal transition are a major source of metastasis”。研究表明肿瘤细胞EMT并非“全”或“无”的过程,更多肿瘤细胞处于EMT中间状态,呈现异质性特点;与间充质表型细胞(M,M/E)相比,以上皮细胞表型(E和E/M)为主细胞亚型具有更强的转移潜能;EPCAM+ CTCs和DTCs与远处转移及预后差显著相关。德国慕尼黑大学Olivier Gires为本文共同通讯作者。刘啸和李军建为共同第一作者。这篇文章同时被选为本期杂志的亮点文章(Highlight)。

肿瘤转移起始于单个肿瘤细胞或形成Cluster从原发病灶脱落、穿透血管进入血流。部分循环肿瘤细胞(CTCs)从血管中迁移、定居到远处脏器如肺、肝或骨髓,称为弥散性肿瘤细胞(DTCs)。但异种移植模型显示大部分CTCs转移效率低下,导致这种差异的原因目前尚不明了(1)。早期研究认为肿瘤细胞可以不同程度重演EMT,使其具更强迁移和侵袭能力,从而促进转移级联的初始步骤。然而在乳腺癌和胰腺癌动物模型研究中,该理论受到了挑战。2015年Nature 上两篇全文揭示:EMT参与肿瘤化疗抵抗的产生,但对肿瘤转移并非必需(2-3)。动物模型中乳腺肺转移的谱系追踪显示转移细胞的上皮表型起源(2)。

课题组通过BALB/c小鼠模型模拟肿瘤转移过程,成功分离培养26 个CTCs亚系与10个DTCs亚系,并对其EMT程度进行评分(0-400分)。观察到从E、E/M、M/E型到M型的表型高度异质性。通过核型分析证实所有这些CTCs亚型均来源于同一母代。E/M组的细胞代谢和增殖率明显高于M/E组,同时表现对内皮细胞、基质胶的高粘附性。间充质(M型)CTCs对临床化疗药物具有增强抵抗力。为研究不同EMT程度CTCs转移能力,E型、E/M型、M/E型、M型细胞重新经尾静脉注射入BALB/c小鼠体内。实验结果表明,与间充质表型细胞(M,M/E)相比,以上皮细胞表型(E和E/M)为主细胞亚型具有更强的转移诱导能力,且生存时间缩短。
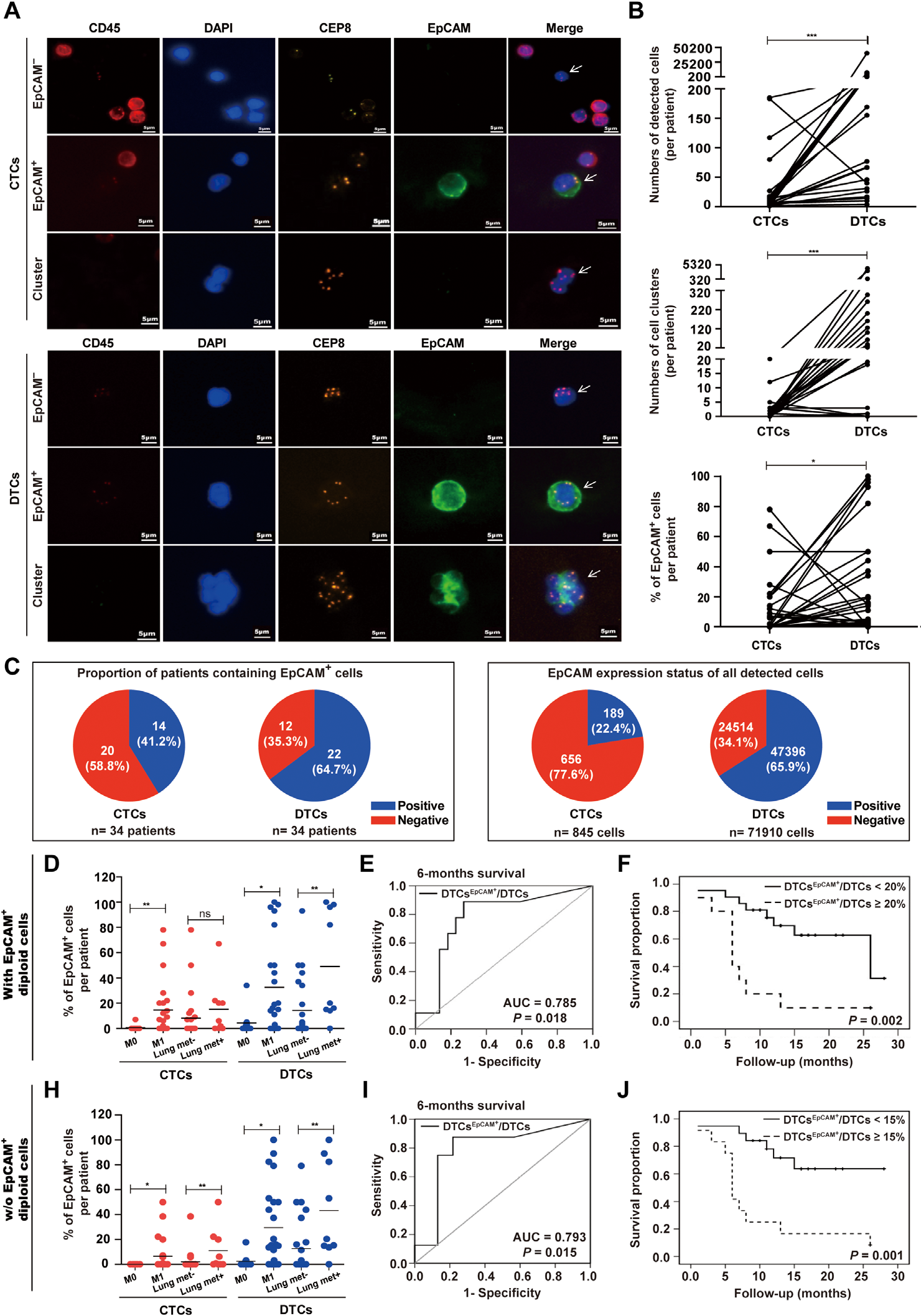
为验证EPCAM表达是否可作为有效的EMT临床样本检测替代标记,研究系统分析了 MBC模型中EPCAM表达与EMT表型的相关性,显示EPCAM强表达与较高EMT评分呈负相关(r=-0.728,p<0.001)。CTCs中EPCAM高水平表达与上皮表型相关。对乳腺癌术后原发肿瘤和相应淋巴结转移、肝转移、肺转移和骨转移标本IHC染色表明,与原发性肿瘤相比,转移病灶中EPCAM表达更高。进一步,研究人员通过差相富集与免疫荧光-染色体原位杂交(SE-iFISH)技术检测乳腺癌患者(III- IV期)CTCs和DTCs中EpCAM表达水平。采用单细胞DNA测序探寻EpCAM+和EpCAM− CTCs的全基因组拷贝数变化(CNVs),显示Tight junction (CLDN3, STRN, PTPN13), Mitotic cell cycle (CCNB1, SHB, EIF4EBP1, DUSP3, ABL1), Mammary gland epithelial cell differentiation (ERBB4)和Mammary gland duct morphogenesis (GLI2,CSF1R)等调控信号的基因扩增,提示EpCAM+ CTCs在细胞粘附、增殖和上皮分化能力的增强。对提取基因差异分析显示两组亚群细胞中存在ERK1和ERK2级联调控改变,而ERK(细胞外信号调节激酶)激活状态作为表皮生长因子受体信号的关键整合分子,在诱导细胞增殖或进入EMT过程中发挥重要调控作用。
进一步,研究人员评估了EPCAM表达水平与MBC患者的转移状态和疾病结局相关。MBC患者具有较高比例的间充质型CTCs和上皮型DTCs。EPCAM+ CTCs和DTCs与远处转移(骨和肺转移)显著相关,EPCAM+DTC比例可准确预测BC患者6个月生存率和总生存率;骨髓中DTCs的EPCAM阳性率高于15-20%可预测MBC患者总体生存率显著降低。
尽管数量较少,但CTCs和DTCs被认为是转移起始细胞的主要来源,这不仅是一个重大的临床挑战,同时为临床提供宝贵的治疗机会。本项研究从形态学、分子和表型分析揭示了CTCs的EMT异质性,证实了CTCs上皮和间充质特征共存的特点。新出现的证据表明EMT很少是一种“全或无”的状况,相反肿瘤细胞通常采用混合EMT表型。对其他肿瘤如前列腺癌和膀胱癌的EMT表型研究显示,上皮型和间充质型肿瘤起始细胞具有复杂的互相依赖机制。上皮表型是具强转移能力肿瘤细胞的特征,而间充质表型与转移活性降低有关;间充质型细胞的存在加速并增强了上皮型细胞体外和体内转移能力的增强(4)。具上皮表型为主的CTCs对内皮细胞粘附能力增强促进其滞留和随后渗出,同时该亚型细胞增殖率的提高有助于在远处脏器定居导致转移。鉴于CTCs作为液体活检来获取肿瘤患者全身实时信息的临床应用,早期获FDA批准的CELLSEARCH 系统采用EPCAM作为特异性筛选的分子标记,考虑到EMT过程中EPCAM丢失的问题,该检测系统会低估肿瘤患者血液循环系统中CTCs的实际数量;然而从另一方面,根据此项研究结果,依赖EPCAM的CTCs/DTsC富集检测系统通过量化临床上具有高转移潜能的这部分亚系细胞,从而预测MBC和非转移性乳腺癌患者的临床结局。(转化医学网360zhyx.com)
参考文献:
1. Baccelli, A. Schneeweiss, S. Riethdorf, A. Stenzinger, A. Schillert, V. Vogel, C. Klein, M. Saini, T. Bäuerle, M. Wallwiener, T. Holland-Letz, T. Höfner, M. Sprick, M. Scharpff, F. Marmé, H. P. Sinn, K. Pantel, W. Weichert, A. Trumpp, Identification of a population of blood circulating tumor cells from breast cancer patients that initiates metastasis in a xenograft assay. Nat. Biotechnol. 31, 539–544 (2013).
2. K. R. Fischer, A. Durrans, S. Lee, J. Sheng, F. Li, S. T. Wong, H. Choi, T. El Rayes, S. Ryu, J. Troeger, R. F. Schwabe, L. T. Vahdat, N. K. Altorki, V. Mittal, D. Gao, Epithelial-to-mesenchymal transition is not required for lung metastasis but contributes to chemoresistance. Nature 527, 472-476 (2015).
3. X. Zheng, J. L. Carstens, J. Kim, M. Scheible, J. Kaye, H. Sugimoto, C. C. Wu, V. S. LeBleu, R. Kalluri, Epithelial-to-mesenchymal transition is dispensable for metastasis but induces chemoresistance in pancreatic cancer. Nature 527, 525-530 (2015).
4. T. Celià-Terrassa, Y. Kang, Distinctive properties of metastasis-initiating cells. Genes Dev. 30, 892–908 (2016).
腾讯登录
还没有人评论,赶快抢个沙发