推荐活动

于晓波合作团队发表重要银屑病诊治的中医药精准医学研究论文!

首页 » 产业 » 快讯 2019-03-07 转化医学网 赞(2)
分享: 
导读
为了弘扬我国传统医学和推动中医药领域的发展,军事医学研究院生命组学研究所/国家蛋白质科学中心-北京(凤凰中心)与广东省中医院于2017年联合组建中医药蛋白质组学联合中心,启动了一批中医药蛋白质组研究项目。

为了弘扬我国传统医学和推动中医药领域的发展,军事医学研究院生命组学研究所/国家蛋白质科学中心-北京(凤凰中心)与广东省中医院于2017年联合组建中医药蛋白质组学联合中心,启动了一批中医药蛋白质组研究项目。其中于晓波研究员和卢传坚教授牵头的银屑病蛋白质组学研究成果率先发表在权威期刊Theranostics(SCI影响因子:8.537,医学一区)【1】。

银屑病(俗称牛皮癣)是一种由多基因遗传决定的、多环境因素刺激诱导的免疫异常性慢性系统性皮肤病,发病率占世界人口的0.1%~3%,目前全球已有银屑病患者1.25亿。我国总患病率为0.72%,目前已有1000万患者。因其病程长、难治疗、易复发、具有遗传性,并能显著增加心脑血管等重大疾病的发病率,导致患者出现严重的心理压力、自卑、失落,甚至自杀倾向,极大程度地影响了患者的生存质量。因而,银屑病的有效防治对减少疾病对人类的危害意义重大采用中西医联合治疗,优势互补,已成为众多患者的首选。虽然系统评价显示中西医结合治疗银屑病有一定的疗效和安全性,但是如何在临床评价其疗效和安全性的同时,采用现代组学技术方法阐明银屑病发病和中西医联合用药发挥协同作用的潜在分子机制,寻找用于早期检测和治疗有效患者体内的生物标志物,以及指导临床选择个性化诊疗方案具有重要的临床价值和意义。

银屑灵优化方是广东省中医院卢传坚教授在国医大师禤国维老先生的经验方基础上经现代药理学和临床研究逐步优化而来。十余年来广东省中医院研究团队对优化方的作用机制以及物质基础进行了深入的研究,发现该方可通过影响细胞周期蛋白cyclin B2而抑制角质形成细胞过度增殖,同时该方可通过下调NF-ĸB信号通路抑制炎症性细胞因子的表达与分泌;新近研究表明优化方还具有影响T细胞分化,上调银屑病模型小鼠脾脏以及淋巴结调节性T细胞,改善机体氧化应激状态的作用。化学方面,研究团队也对优化方的指纹图谱进行了确认,并对方中多个活性成分,如秦皮乙素、染料木素、没食子酸、落新妇苷、芍药苷等的作用途径与机制进行了研究。目前卢传坚院长领导的基础研究团队已发表方药作用机制相关SCI论文10余篇。临床研究方面,针对此方已开展并完成临床试验累计13个,包括“十二五”科技支撑计划临床研究项目和中澳合作国际临床研究预实验等。临床前瞻性及回顾性研究均证明该方疗效确切,安全性好,极具开发前景。其研究过程中留取的珍贵生物学样本可适用于基因、转录、蛋白质水平的转化医学研究,揭示中医药的物质基础和作用靶点。

为此来自军事科学院军事医学研究院生命组学研究所/国家蛋白质科学中心(北京)的于晓波研究员团队结合实验室开发的新型可订制抗体芯片技术【2】和数据非依赖采集模式(Data-independent Acquisition,DIA)质谱检测技术【3】建立了深度覆盖血清蛋白质组研究平台,可实现血清和血浆中大规模蛋白质组的检测,检测蛋白浓度范围可达10个数量级(图1)。

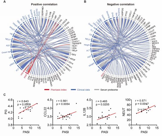
图1 本研究中采用的蛋白质组技术检测靶标蛋白在血清中的分布


接下来于晓波团队筛选了来自于卢传坚教授牵头的“十二五”国家科技支撑计划的50例临床健康人和银屑病病人临床血清样本。结果发现了银屑病病人血清中炎症因子信号通路、凝血和补体信号通路都可能发生了显著的变化。另外,于晓波研究员进一步建立了血清蛋白质组与临床数据的整合分析技术,分析了血清蛋白和银屑病临床数据的相关性分析(图2)。结果发现与大量临床数据相关的血清蛋白,不仅证实了中性粒细胞(NEUT)和性别(Sex)对于银屑病的影响,还发现了3个与银屑病严重程度指数(PASI)相关的血清蛋白(PI3,CCL22和IL-12B)和2个与瘙痒指数(VAS)相关的血清蛋白(TNFRSF8和CD14)。


图2 银屑病血清蛋白质组与临床数据的相关性分析

(A)和(B)分别为血清蛋白质组与临床数据正相关和逆相关的Circos分析结果;(C)为单个血清蛋白和PASI的相关性分析结果。PASI和VAS分别为银屑病的严重程度指数和瘙痒指数。

为了找到与银屑病诊断相关的蛋白于晓波团队采用统计学鉴定了58个潜在的标志物分子可以很好地区分健康组和银屑病组(图3),其中,PI3,CCL22 和CD14都得到了很好的ELISA验证,证明了血清蛋白质组数据的可靠性。值得一提的是PI3在独立的包含有健康人、荨麻疹和银屑病病人的临床队列中表达水平仍然显著升高,显示出高度的灵敏度和特异性,并且与银屑病的严重程度PASI指数密切相关(图3)。所有相关结果显示PI3蛋白非常有希望用于银屑病的早期检测和临床的严重程度评估。


图3 鉴定于银屑病检测相关的血清蛋白标志物分子


(A)银屑病血液蛋白的无偏向聚类分析结果;(B)银屑病血液蛋白的主成分分析结果;(C)DIA-MS和抗体芯片共同鉴定的蛋白;(D)PI3标志物在不同队列中的ELISA验证。

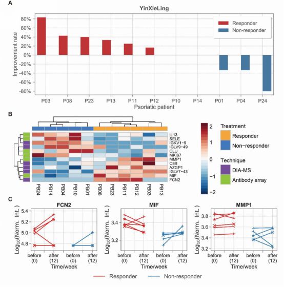
为了进一步探索血清蛋白质组在临床中医药治疗中的应用价值,于晓波团队筛选了11例中药银屑灵【4】治疗的银屑病病人,鉴定了12个与中药银屑灵相关的血清蛋白可很好的区分银屑灵治疗的有效组和无效组(图4),其中3个蛋白(FCN2、MIF和MMP1)在治疗后12周的银屑病病人血清中仍然具有较高的表达水平,揭示通过这些蛋白有望找到中医药银屑灵治疗的有效人群,进而提高银屑病治疗疗效、降低潜在副作用风险及其产生的费用,最终使得病人收益。对于有希望的蛋白标志物分子将继续开展大规模的临床验证。

图4 鉴定与银屑病治疗相关的血清标志物分子

(A)选择的银屑灵治疗有效和无效病人;(B)鉴定标志物分子对银屑灵治疗病人的区分结果;(C)鉴定的标志物分子在治疗前0周和治疗后12周病人血清中的表达变化。

最后,于晓波研究员提出了通过深度血清蛋白质组平台结合临床队列开展精准医学的研究策略(图5)。该研究结果不仅揭示了银屑病发病过程中血液蛋白功能系统的变化,阐述了可能的分子机制,而且发现了一批有望用于银屑病诊断和指导银屑病精准治疗的血清蛋白标志物分子,显示出了蛋白质组学在中医药精确医学中的巨大应用潜力。


图5 基于深度血清蛋白质组学的精准医学研究策略


于晓波研究员、卢传坚教授、郭天南教授和许丹科教授为该文章的共同通讯作为,许萌、邓静文、徐开琨和朱天生为该文章的共同第一作者。该工作得到了国家蛋白质科学中心-广东省中医院中医药蛋白质合作项目、国家精准医学和新药创制重大专项、国家自然科学基金和蛋白质组学国家重点实验室项目的资助。

国家蛋白质科学中心(北京),又称凤凰中心,是国家发展改革委员会批准立项的国家重大科技基础设施之一。拥有高通量、高精度的蛋白质组研究平台、蛋白质功能分析平台、生物信息学平台、转化医学平台以及实验动物中心、生物样本库等完善的蛋白质研究体系,主要开展蛋白质组学、代谢组学、蛋白质功能等创新研究。其研究成果将广泛应用和服务于疾病诊断标志物、新药创制、传染病防治、农作物改良、生物能源转化等多个领域发展。

参考文献:

1. Meng Xu, Jingwen Deng, Kaikun Xu, Tiansheng Zhu, Ling Han, Yuhong Yan, Danni Yao, Hao Deng, Dan Wang, Yaoting Sun, Cheng Chang, Xiaomei Zhang, Jiayu Dai, Liang Yue, Qiushi Zhang, Xue Cai, Yi Zhu, Hu Duan, Yuan Liu, Dong Li, Yunping Zhu, Timothy R. D. J. Radstake, Deepak M.W. Balak, Danke Xu, Tiannan Guo, Chuanjian Lu and Xiaobo Yu. Theranostics online date 2019-2-25; doi:10.7150/thno.31144; accepted.

2. Yu X, Schneiderhan-Marra N, Joos TO. Protein microarrays for personalized medicine. Clin Chem. 2010; 56: 376-87.

3. Guo T, Kouvonen P, Koh CC, Gillet LC, Wolski WE, Rost HL, et al. Rapid mass spectrometric conversion of tissue biopsy samples into permanent quantitative digital proteome maps. Nat Med. 2015; 21: 407-13.

4. Deng J, Yao D, Lu C, Wen Z, Yan Y, He Z, et al. Oral Chinese herbal medicine for psoriasis vulgaris: protocol for a randomised, double-blind, double-dummy, multicentre clinical trial. BMJ open. 2017; 7: e014475.

(转化医学网360zhyx.com)

评论:
评 论
共有 0 条评论

    还没有人评论,赶快抢个沙发


Baidu
map