推荐活动

吉林大学联合广东微生物所揭示烟酸受体参与肠道屏障调控

首页 » 研究 » 组学 2018-09-18 iNature 赞(34)
分享: 
导读
宿主烟酸受体GPR109A可以通过调控肠道菌群的组成对肠道屏障产生调控,从而对实验性败血症的发展起到保护作用。

近日,吉林大学动物医学学院研究者联合广东省微生物研究所谢黎炜研究员团队科研人员,共同发现,宿主烟酸受体GPR109A可以通过调控肠道菌群的组成对肠道屏障产生调控,从而对实验性败血症的发展起到保护作用。相关成果发表在国际期刊Frontiers in Immunology 上。


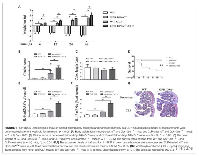
G蛋白偶联受体109A是介导烟酸、丁酸、羟基丁酸等物质生物学效应的重要受体,近年来发现其与配体结合后,具有抗动脉粥样硬化、降血脂、抗炎、抗肿瘤等生物功能,可以看做很多疾病的治疗靶点。研究者首先通过盲肠结扎穿刺技术建立败血症动物模型,观察WT鼠与Gpr109a-/-败血症的严重程度,发现敲除鼠与野生鼠相比,具有更严重的炎症程度和更高的致死率,且敲除鼠的肠道机械屏障与化学屏障功能都更加削弱。



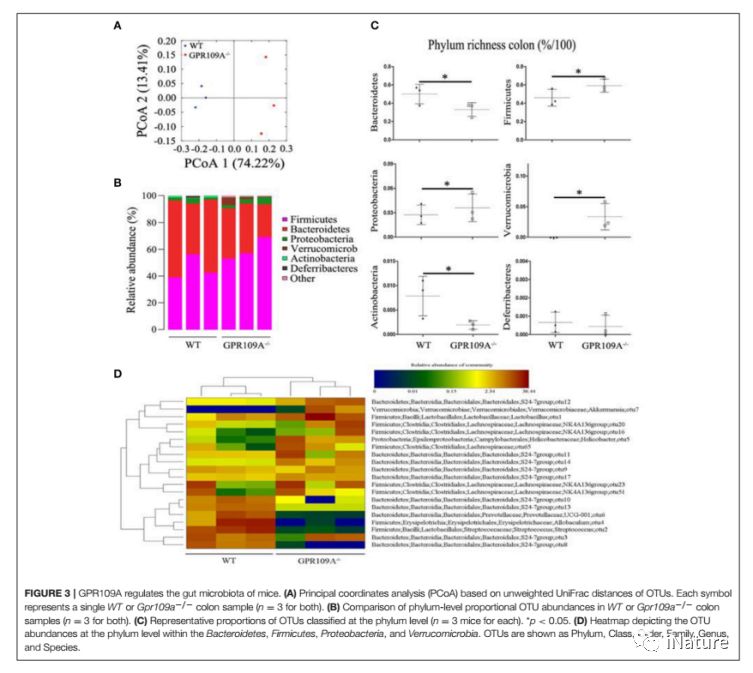
随后,研究者利用16s 测序分析了两种鼠肠道内菌群的差异,结果发现,野生鼠与敲除鼠在肠道菌群组成存在差异,其中野生鼠拟杆菌门和放线菌门高于敲除鼠,而敲除鼠厚壁菌门、变形菌门(多数致病菌属变形菌门)和疣微菌门高于野生鼠。



为进一步证实肠道菌在败血症模型中的作用,研究者通过粪菌移植和抗生素处理,结果发现,肠道微生物参与了败血症发生过程中肠道屏障的保护作用。



该文章的第一完成单位吉林大学动物医学学院柳巨雄教授、王玮副教授多年来一直从事G蛋白偶联受体相关研究,先后证实了GPR109A介导的神经保护、抑制肠道炎症和调控肠道机械屏障的作用。本研究联合广东微生物研究所谢黎炜研究员,通过深度分析和挖掘细菌16S DNA基因组学,进一步证实了宿主的基因型对肠道菌群的影响,为宿主-肠道菌互作理论提供了坚实的证据,也为败血症等疾病的治疗和预防提供了有益的思路。(转化医学网360zhyx.com)

评论:
评 论
共有 0 条评论

    还没有人评论,赶快抢个沙发


Baidu
map