推荐活动

Cell重磅:超越CAR-T,CAR-NK现货细胞疗法安全性更高

首页 » 研究 » 免疫 2018-07-12 医麦客 赞(5)
分享: 
导读
6月28日,在《Cell Stem Cell》期刊上发表的一项新研究中,加利福尼亚大学圣地亚哥医学院(UCSD)和明尼苏达大学的研究人员报告说:经过CAR修饰的衍生自人诱导多能干细胞(iPSC)的自然杀伤(NK)细胞(NK-CAR-iPSC-NK cells),同CAR-T免疫疗法所发挥的抗癌作用类似,在小鼠卵巢癌模型中表现出了增强的抗肿瘤活性。

6月28日,在《Cell Stem Cell》期刊上发表的一项新研究中,加利福尼亚大学圣地亚哥医学院(UCSD)和明尼苏达大学的研究人员报告说:经过CAR修饰的衍生自人诱导多能干细胞(iPSC)的自然杀伤(NK)细胞(NK-CAR-iPSC-NK cells),同CAR-T免疫疗法所发挥的抗癌作用类似,在小鼠卵巢癌模型中表现出了增强的抗肿瘤活性。


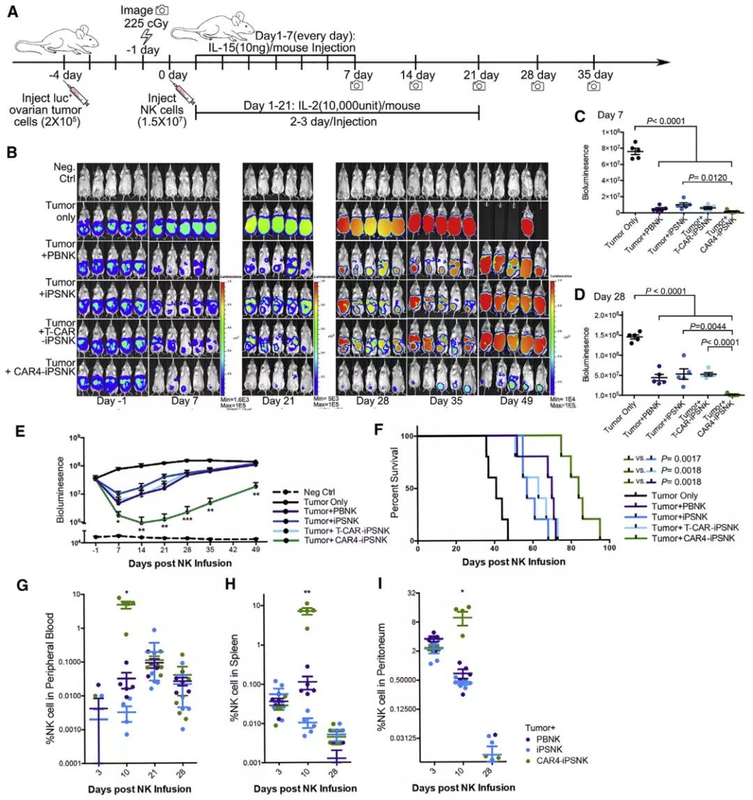
表达CAR的T细胞与表达CAR的NK细胞的比较,抗肿瘤活性类似,但CAR-NK毒性较低

(图片来源 cell)


研究人员表示,这些发现非常重要,因为NK细胞可能比T细胞具有更明显的优势,包括能够以现货(off the shelf)的方式提供安全性更高工程化的NK细胞,而无需进行患者匹配。


研究主要领导者为Dan Kaufman博士,相关专利已提交。其正在与Fate Therapeutics公司的科学家合作,以推进该技术的临床试验进程(图片来源 Fate)



该论文的资深作者,UCSD医学院细胞疗法主任,再生医学部医学教授Dan Kaufman博士说:“免疫治疗的主要挑战之一是修饰细胞的临床制造,我们已经证明,可以对iPSCs进行工程化,创建表达嵌合抗原受体的NK细胞,从而更好地靶向抵抗其他治疗的难治性癌症。”


CAR构建体和图解摘要(图片来源 cell)


在这项研究中,小组人员在卵巢癌异种移植小鼠模型中测试了源自人类iPSC的CAR NK细胞,并比较了它们与其他版本的NK细胞以及CAR-T细胞的抗肿瘤活性。结果表明:iPSC来源的CAR NK细胞表现出与CAR-T细胞相似的活性,但毒性较低。对此,Kaufman表示,数据显示卵巢癌是一个很好的第一目标,但包括乳腺癌、脑肿瘤和结肠癌等在内的实体瘤,以及白血病等血液肿瘤也可能是潜在的治疗对象。


表达CAR4(meso)的iPSC衍生的NK细胞在卵巢癌小鼠体内显示优异的抗肿瘤活性(图片来源 cell)


安全性方面,Kaufman先前以及其他团队的研究表明,NK细胞不会引发与CAR-T相似的严重毒性问题。更令人高兴的是,在这篇最新的论文中,CAR-NK在小鼠模型中几乎没有副作用。


另外,CAR-T在血液肿瘤乃至某些实体瘤上的成功和不俗表现大家都早已耳熟能详。缘于众多学者、医生、患者、投资人的持续关注和大量资本的加入运作,CAR-T细胞疗法已然迅速成为了生物医药领域的重点突破方向。


但这种极具个性化的细胞疗法仍存在明显的局限性。首先,细胞必须从每个个体中分离出来,这是一个花费大量时间和金钱的过程。而且由于T细胞疗法仅设计用于该患者,因此一些患者可能无法收集T细胞,或者在肿瘤进展之前可能没有时间进行该过程。这意味着一些可能获益的患者将无法获得基于CAR-T细胞的疗法。


Kaufman说:“相比来说,NK细胞不必与特定的患者匹配。而且一批iPSC衍生的NK细胞可用于治疗数千例患者,这意味着我们可以开发标准化的“现货(off the shelf)”治疗方法,并将其与其他癌症药物结合使用。”


综上,显著的抗肿瘤活性、安全性较高、可批量生产(价格会很nice),这款NK-CAR-iPSC-NK非常值得期待!(转化医学网360zhyx.com)

评论:
评 论
共有 0 条评论

    还没有人评论,赶快抢个沙发

相关阅读


Baidu
map