推荐活动

【产品】《CAR-T细胞治疗产品质量控制检测研究及非临床研究考虑要点》最新发布

首页 » 产业 » 政策 2018-06-07 医谷 赞(2)
分享: 
导读
近日,中国食品药品检定研究院正式发布了《CAR-T细胞治疗产品质量控制检测研究及非临床研究考虑要点》》(以下简称《考虑要点...


近日,中国食品药品检定研究院正式发布了《CAR-T细胞治疗产品质量控制检测研究及非临床研究考虑要点》》(以下简称《考虑要点》),对CAR-T细胞治疗产品的适用范围、原材料和辅料的及其质量控制、病毒转导载体及质粒转染载体制备及质量控制等多方面进行了规定。


今年4月,中国食品药品检定研究院就组织召开了“CAR-T细胞治疗产品质量控制技术及非临床评价技术”学术交流活动。来自国内药品监管机构、免疫细胞基础研究、临床研究及非临床评价研究的专家、学者及20余家CAR-T细胞治疗产品的研发人员共同参与,对CAR-T细胞治疗产品研发现状和存在问题进行了讨论和交流,《考虑要点》的关键问题进行了讨论。


学术交流会后,参会代表就《考虑要点》的具体内容提出了反馈意见。共收到来自33个单位的253条反馈意见(含重复意见)。起草小组对反馈意见进行了梳理及整理,同时综合学术交流会上的专家意见,再次查阅相关文件或文献并进行深入思考后,对《考虑要点》进行了修改,其中有200条反馈意见全部或部分采纳。修改后的文件由起草组专家再次审核并做了进一步修订。


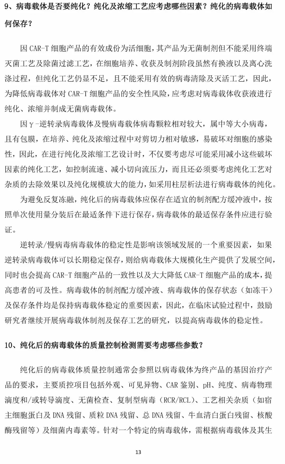
《考虑要点》修订工作已全部完成,现予与发布,供CAR-T细胞治疗产品研发及质控相关人员参考。


同时,中国食品药品检定研究院表示,欢迎CAR-T细胞治疗产品各相关领域研究人员将使用过程中发现的问题及时反馈,以助于对《考虑要点》做进一步修订及完善。


附CAR-T细胞质量控制检测研究及非临床研究考虑要点



(转化医学网360zhyx.com)

评论:
评 论
共有 0 条评论

    还没有人评论,赶快抢个沙发

相关阅读


Baidu
map