推荐活动

中国科学家揭示名贵中药材天麻与蜜环菌的共生机制

首页 » 研究 2018-04-26 大品种联盟 赞(3)
分享: 
导读
2018年4月24日,中国中医科学院中药资源中心袁媛、黄璐琦团队与相关单位共同合作在Nature Communication杂志上在线发表了题为“The Gastrodia elata genome provides insights into plant adaptation to heterotrophy”的研究论文,该论文以天麻为研究对象,绘制了第一个完全依赖于菌根异养植物的高质量基因组图谱。


天麻(Gastrodia elata)作为一种名贵中药材,最早记载于《神农本草经》,列为上品。天麻的人工栽培一度被认为是世界性难题,上世纪60年代,我国科学家徐锦堂先生利用蜜环菌首次伴栽天麻成功,结束了天麻不能人工栽培的历史。为此,陕西药农自发集资为徐锦堂先生雕塑,赞誉他为天麻之父。半个世纪过去了,天麻的生产正面临着品种改良、技术更新、品质提升等一系列新问题,迫切需要从生物学角度深入了解天麻与蜜环菌共生关系及其形成机制。


2018424日,中国中医科学院中药资源中心袁媛、黄璐琦团队与相关单位共同合作在Nature Communication杂志上在线发表了题为“The Gastrodia elata genome provides insights into plant adaptation to heterotrophy”的研究论文,该论文以天麻为研究对象,绘制了第一个完全依赖于菌根异养植物的高质量基因组图谱。


植物和真菌(菌根)之间的共生关系始于4.5亿年前,共生植物可以从菌根中获得碳和其他营养。99%以上的兰科植物都部分依赖于共生菌根,还有一类兰科植物的整个生命周期都需要完全依赖于菌根的营养。天麻是一种完全异养的兰科植物,在它的生命周期中与至少两种类型的真菌有关:种子萌发靠紫萁小菇供给营养,形成原球茎后靠蜜环菌才能正常生长。在栽培过程中,天麻大部分时间以块茎的形式在地下生活,且花茎上的叶片和苞片高度退化,这些特征与其完全异养的生活方式有关。论文提供了天麻高质量的参考基因组,并用来揭示其完全异养生活方式的分子基础,对了解植物与真菌互作具有重要意义,将有助于中药材天麻产量和质量的提升以及促进相关产业的发展。


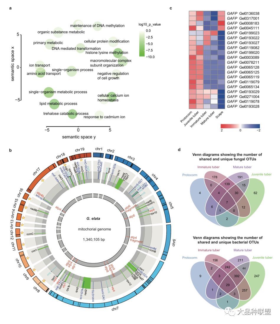
使用WGS对天麻基因组进行测序,通过K-mer分析预估基因组大小为1.18 Gb。编码18,969个基因,理论上是迄今为止发现的被子植物基因数量最少的基因组。与铁皮石斛、小兰屿蝴蝶兰相比,天麻经历了广泛的基因缺失,即使那些在其他植物物种中保守的基因也经历了大量的缺失事件,可能是其适应完全异养生活方式的结果。天麻中的3,586个基因家族发生了收缩,且丢失了2961个基因。由于不需要进行光合作用,天麻的质体基因组收缩为35,326 bp并发生明显重组,且只保留了12个编码光合复合体蛋白(NEP)的基因。由于天麻整个生活史都伴随着共生菌,其基因组中与抗病菌相关的基因如NBS类基因也发生了大量丢失,可能有利于减少天麻与共生菌之间的互相排斥,从而促进互作。


尽管天麻基因组经历了广泛的基因丢失,但发现了430个基因家族在天麻中扩张,推测这些扩张的基因与天麻完全异养生活方式有关,研究团队首先通过测序并组装线粒体基因组来验证这个想法。结果表明,与大多数其他种子植物相比,天麻的线粒体基因组的大小显著扩大为1339kb。同时发现天麻中单子叶甘露糖结合凝集素抗真菌蛋白(GAFP)基因的数量增加,GAFP蛋白可以抑制子囊菌和担子菌的生长。在天麻与蜜环菌建立了稳定的共生关系之前,超过80%的GAFP基因在原球茎和米麻中高度表达。通过结合16S核糖体和rDNA ITS序列分析,发现细菌和真菌的多样性在原球茎阶段显著较低(P<0.05),这与GAFP的基因表达模型相一致。随后细菌和真菌的多样性增加,意味着蜜环菌可以影响微生物群落及其与共生生物的联系。


由于没有光合作用的能力,天麻完全依靠共生菌提供营养。研究团队发现独角金内酯是天麻与蜜环菌共生关系建立的重要信号,其作用机制与促进植物和从枝菌根共生的机制类似。在天麻中,独角金内酯生物合成和运输关键基因carotenoid cleavage dioxygenasesCCDs)和ABC transportersPDRs)的数量增加,且受控实验证明独角金内酯可以促进蜜环菌菌丝分支,有助于建立天麻和蜜环菌的共生关系。而天麻中钙调素依赖性蛋白激酶DMI3基因的数量也增加,有助于进一步调控蜜环菌在天麻上中定植(侵染共生)。显微结构分析表明,定植(侵染共生)后蜜环菌菌丝的生长将主要限制在天麻的皮层,这与PDRs基因在皮层中转录水平最高相一致。皮层是天麻最主要的代谢中心,在该组织中水解酶、转运体等基因的转录水平也基本为最高。endo-β-1,4-D-xylanaseβ-glucosidase基因在天麻中的数量增加,二者被认为在水解蜜环菌菌丝壁中发挥了关键的作用,其为天麻提供的碳源。此外,基因数量增加的还有glutamate N-acetyltransferaseureases,它们是精氨酸生物合成以及尿素代谢的关键基因,被认为在天麻氮素转运中发挥了关键的作用。


这些结果展现了完全异养植物如何利用基因组的可塑性,即通过实现广泛的基因收缩甚至丢失、扩张以及基因的新功能化来完成其独特的生活史,可作为植物与菌根共生研究的模式。该研究对于进一步开展天麻栽培技术的提升、定向新品种选育,以及保证药材的产量和质量均具有重要的意义。

该论文由中国中医科学院中药资源中心、中国科学院植物研究所、北京诺禾致源科技股份有限公司、湖北中医药大学、安徽中医药大学、云南省农业科学院共同完成。

DOI : 10.1038/s41467-018-03423-5

(转化医学网360zhyx.com)

评论:
评 论
共有 0 条评论

    还没有人评论,赶快抢个沙发

相关阅读


Baidu
map