推荐活动

北京市计算中心2018年4月份生物信息培训

首页 » 产业 2018-04-10 转化医学网 赞(2)
分享: 
导读
北京市计算中心2018年4月份课程火热报名中,包括生物信息学与精准医学培训班、生物信息学软件与工具使用培训班、基于NGS的肿瘤精准医学研究基础培训班、基因组遗传变异与数据分析实用技术培训班等。


随着基因的密码逐渐被人类解开,测序技术的不断发展,精准医学概念的提出,生物信息学这一新兴学科在科学研究以及实际应用中拥有着越来越重要的作用。


以此为背景,北京市计算中心在2018年将陆续开展生物信息培训课程。4月份的课程火热报名中,包括实用生物信息绘图研习班、重测序分析与转录组分析在动植物研究中的应用专题班、生物信息学Python语言培训、生物信息学与精准医学培训班、生物信息学软件与工具使用培训班、基于NGS的肿瘤精准医学研究基础培训班、基因组遗传变异与数据分析实用技术培训班,北京市计算中心生物计算事业部在此恭候您的到来!


培训地点:北京海淀区丰贤中路7号3号楼


课程详情


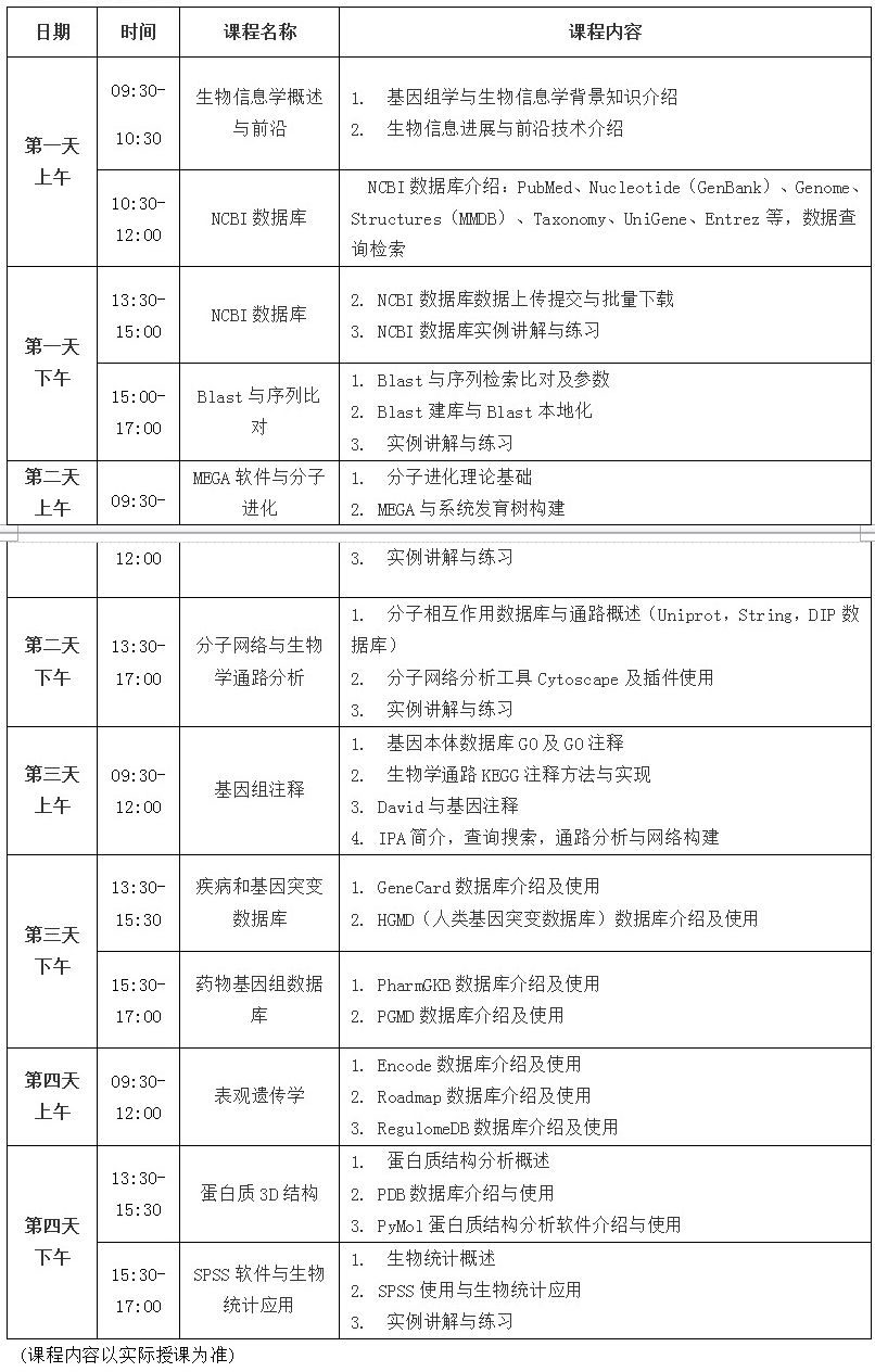
018.4.16-18

生物信息学与精准医学研习班




上午:9:30-12:00  下午:1:30-5:00



培训内容及安排


:参加培训班的学员投稿《中国生物工程杂志》,通过审稿的论文将会优先发表。


>>>>


特色

真正实战经验丰富的一线专业团队,与您一起交流、学习、探讨您工作中实际遇到和将要面对的问题。


>>>>


报名费用


培训费4000元/人,含听课费、材料费、上机费。请自带笔记本电脑用以上机实习;

材料:《高通量测序与高性能计算理论和实践》北京科学技术出版社

食宿:食宿自理,酒店自行预定。


>>>>


报名优惠政策

1、3.20日前报名并缴费可优惠200元
2、3人以上团体报名每人可减少300元;

3、4+1团报,可免费赠送一个名额


以上优惠政策不能同时享受,只能享受其中一种。


培训以收到学员培训费为成功报名,培训座位按收到费用先后顺序安排。


>>>>


付费方式

现金、支票、银行转账、银行汇款、现场刷卡
单位全称:北京市计算中心
账    号:0200151819100023937
开户银行:中国工商银行股份有限公司北京永丰支行
备注:在汇款明细里加上“生物计算事业部——您的姓名+单位


>>>>


联系咨询

QQ号:2814500767
员老师:010-59341773

邮箱:bcc-sxpx@bcc.ac.cn



2018.4.16-19

生物信息学软件与工具使用培训班



上午:9:30 - 12:00  下午:1:30 – 5:00



培训内容及安排



:参加培训班的学员投稿《中国生物工程杂志》,通过审稿的论文将会优先发表。


>>>>


报名费用

培训费4000元/人,含听课费、资料费、上机费,请自带笔记本电脑用以上机实习。

材料:《高通量测序与高性能计算理论和实践》北京科学技术出版社;

食宿自理酒店最近的有如家酒店(永丰店)等,可自行网上预定,食宿自理。


>>>>


报名优惠政策

1、3.20日前报名并缴费可优惠200元
2、3人以上团体报名每人可减少300元

3、4+1团报,可免费赠送一个名额


以上优惠政策不能同时享受,只能享受其中一种。


以收到学员培训费为成功报名,座位按收到费用先后顺序安排。



2018.4.19-22

基于NGS的肿瘤精准医学研究基础培训班通知



上午9:30-12:00 下午13:30-17:00



培训内容及安排


>>>>


收费标准

培训费5200元/人(材料费、上机费、午餐费,请自带笔记本电脑以备上机实践使用)。

材料:《高通量测序与高性能计算理论和实践》北京科学技术出版社。
食宿自理附近最近酒店为如家酒店(永丰店)等,可自行网上预定,费用自理。


>>>>


报名优惠政策
1、3.30日前报名并缴费的学员每人可
减少200元
2、3人以上团体报名每人可
减少300元
3、4+1团报,可免费赠送一个名额


上面3种优惠政策不能同时享受,只能享受其中一种。


培训以收到学员培训费为成功报名,培训座位按收到费用先后顺序安排。



2018.4.25-27

基因组遗传变异与数据分析实用技术培训班



上午9:30-12:00 下午1:30-5:00



培训内容及安排



:参加培训班的学员投稿《中国生物工程杂志》,通过审稿的论文将会优先发表。


>>>>


报名费用
培训费4000元,含听课费、材料费、上机费。请自带笔记本电脑用以上机实习。

材料:《高通量测序与高性能计算理论和实践》北京科学技术出版社。

食宿自理:酒店自行预定。


>>>>


报名优惠政策
1、3月30日前报名缴费可优惠200元
2、3人以上团体报名每人可减少300元
3、4+1团报,可免费赠送一个名额


上面优惠政策不能同时享受,只能享受其中一种。


培训以收到学员培训费为成功报名,培训座位按收到费用先后顺序安排。


>>>>


付费方式

现金、支票、银行转账、银行汇款、现场刷卡
单位全称:北京市计算中心
账    号:0200151819100023937
开户银行:中国工商银行股份有限公司北京永丰支行
(备注:在汇款明细里加上物计算事业部——您的姓名+单位


>>>>


联系咨询

QQ号:2814500767
员老师:010-59341773

邮箱:bcc-sxpx@bcc.ac.cn


(转化医学网360zhyx.com)

评论:
评 论
共有 0 条评论

    还没有人评论,赶快抢个沙发

相关阅读


Baidu
map