颠覆认知!阿尔兹海默症“会转移”!竟是一种全身疾病!
| 导读 | 长期以来,我们认为阿尔兹海默症是一个脑疾病,科学家也针对这种情况进行了各种治疗。但是近来我们发现,这些治疗手段,效果缺缺。就在昨日《Molecular Psychiatry》发表了一篇文章:阿尔兹海默症可能和癌症一样,是会转移的!并不单单是脑部疾病,更可能是全身性疾病! |

阿尔兹海默症患者会丢失认知记忆
导 读
长期以来,我们认为阿尔兹海默症是一个脑疾病,科学家也针对这种情况进行了各种治疗。但是近来我们发现,这些治疗手段,效果缺缺。就在昨日《Molecular Psychiatry》发表了一篇文章:阿尔兹海默症可能和癌症一样,是会转移的!并不单单是脑部疾病,更可能是全身性疾病!
阿尔兹海默病(老年痴呆症)可能会传播,就像癌症一样,从身体的一个地方到另一个地方,起源于外周组织的阿尔兹海默病最终定居在大脑。因此,对于阿尔兹海默病始于身体外周组织,而不是大脑的机制仍然不清楚。
但是,阿尔兹海默病的身体起源可以证明,在其跨越血脑屏障之前,采用药物尽早攻击该疾病是可行的。这种药物可以针对肾脏或肝脏,而不是直接作用于大脑,因为大脑是极其复杂、敏感和难以达到的。
证实阿尔兹海默病类似癌症般传播是采用一种称为“异种共生”(Parabiosis)的实验方法-两个标本通过外科手术结合在一起,使得他们能够共享血液供应。不列颠哥伦比亚大学和重庆市第三军医大学的科学家利用这种技术让两只实验小鼠待在一起数月。正常的小鼠并不会自然地发展成阿尔兹海默病,当它们被连体至转基因阿尔兹海默病小鼠中,也就是说,这种小鼠被改造成携带一种产生高水平淀粉样β蛋白(Aβ)的突变基因。
实验用小鼠
淀粉样β蛋白(Aβ)是一种能形成斑块并抑制脑细胞的蛋白质,在大脑和外周组织中产生。虽然人们认为团簇在脑中的Aβ来源于脑组织本身,而此次“连体小鼠”的研究目的正是用于评估,循环Aβ是否可能有助于脑病变并发生阿尔兹海默病。
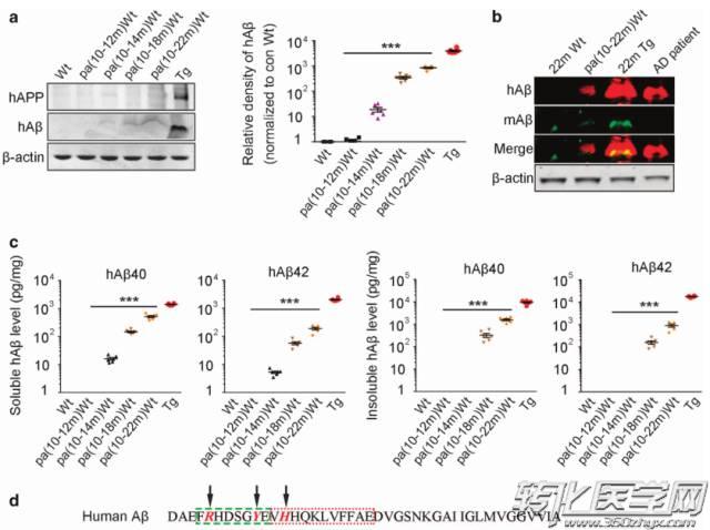
此次研究的详细结果于10月31号发表在国际期刊Molecular Psychiatry,题目为“Blood-Derived Amyloid-β Protein Induces Alzheimer’s Disease Pathologies”。该文发现了转基因阿尔兹海默病小鼠产生的Aβ进入血液循环,并在野生型小鼠的大脑富集,并在12个月后形成淀粉样脑血管病和Aβ斑块。
实验数据
研究人员称,Aβ积累相关的阿尔兹海默病的病变包括tau蛋白过度磷酸化、神经退行性疾病、神经性炎症和少量出血,均出现在野生型小鼠大脑。更为重要的是,连体的野生型小鼠的海马CA1长时程增强功能严重受损。
该文作者UBC’s Weihong Song, Ph.D., and Chongqing’s Yan-Jiang Wang, M.D., Ph.D.,均强调,Aβ从转基因小鼠游行到正常小鼠的大脑,在哪里富集并开始损伤脑细胞。正常小鼠大脑不仅形成了斑块,他们也形成了类似“缠结”的病理特征-脑细胞内形成扭曲的蛋白质链,破坏了它们的功能,最终从内到外杀死脑细胞。
阿尔兹海默病样损伤的其他症状包括脑细胞变性、炎症和出血。此外,参与学习和记忆的电子信号发射的能力受损,该现象甚至在小鼠连体仅四个月就出现了。
Song说道,除了大脑以外,血小板、血管和肌肉中都可以产生Aβ,它的前体蛋白在其他器官中也有发现。但是在这些实验之前,人们并不清楚来自大脑外部的Aβ,是否会导致老年痴呆症。这项研究结果则表明它可以。
Song称,随着年龄的增长,血脑屏障功能会减弱。而这可能会让更多的Aβ渗透到大脑中,补充大脑自身产生的物质并加速其恶化。
Song设想了一种药物,它能在体内结合Aβ,将其生化标记为肝脏或肾脏能清除它。正如Song所说,阿尔茨海默氏症显然是一种大脑疾病,但我们需要注意整个身体,以了解它来自何处,以及如何阻止它。
参考文献:Bu XL, Xiang Y, Jin WS, Wang J, Shen LL, Huang ZL, et al., Blood-derived amyloid-β protein induces Alzheimer's disease pathologies. Mol Psychiatry. 2017.doi: 10.1038/mp.2017.204.
(转化医学网360zhyx.com)
腾讯登录
还没有人评论,赶快抢个沙发