| 第四期:肺癌基因检测该怎么做?-肿瘤-转化医学网-转化医学核心门户 - 360zhyx.com,

推荐活动

菠萝聊肺癌| 第四期:肺癌基因检测该怎么做?

首页 » 研究 » 肿瘤 2017-09-19 菠萝因子 赞(11)
分享: 
导读
今天我们来聊一聊最近异常火爆的基因检测和精准医疗。


哪些肺癌患者应该做基因检测?

并不是所有肺癌都推荐做基因检测。

对于小细胞肺癌,基因突变类型通常没有对应的靶向药物,因此往往不会第一时间推荐测序。

但如果被诊断为肺腺癌,尤其是如果患者不吸烟,那么目前的指南是推荐尽快做基因检测的。原因是这部分患者中EGFR和ALK两个基因突变概率很高,有很大可能性使用对应的靶向药物。如果符合使用靶向药物的条件,那么比起化疗来说,副作用会更小,疗效会更好。

再强调一遍,不是所有肺癌都推荐做基因检测,最值得做的,就是被诊断为肺腺癌的患者。每位患者情况不同,要不要测序,请和主治医生商量讨论。

选择哪种基因检测方案最合适?
首先,“基因检测”这个名字其实是很多不同技术的综合。为了检验肺癌的基因突变,各家医院或公司会使用不同的技术,但理论上如果技术过关,结果应该都是一致的,区别主要是价格,等待时间,检测基因的数量,对结果解读能力等等。

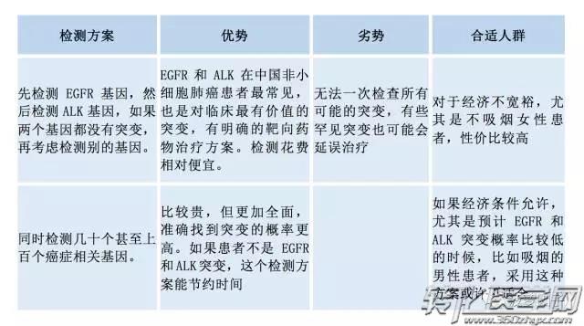
对患者来说,真正关键的问题是检测什么基因。目前,对于非小细胞肺癌患者来说,有两套主要方案:

1.用传统方法(测序或蛋白检测),先检测EGFR基因,然后检测ALK基因,如果两者都没有,再考虑检测别的基因。

2.用新一代基因测序技术,同时检测几十个甚至上百个癌症相关基因。

这两种方案各有利弊。

第一个方案使用传统方法,最大的优势是它比较便宜。由于中国肺腺癌中超过一半的患者是携带EGFR和ALK两个突变之一,这种方案性价比较高。所以,如果患者属于肺腺癌,而且经济条件不好,这种方案是不错的选择。

第二个方案使用新一代测序技术,最大优势是覆盖面大,一次就能综合了解情况,但它目前比第一种方案昂贵。当然,随着新测序技术越来越便宜,最终第一个方案肯定会被取代,但目前,还是二者共存。
 



图:EGFR和ALK突变在中国非小细胞肺癌患者最常见
 
基因检测用什么样品做?
做基因检测,是检测肿瘤细胞的突变,因此需要获取肿瘤细胞。

临床上通常有三种方式:

1.肺癌手术中(或胸水中)得到肿瘤样品。

2.穿刺活检样品,通常是在局部麻醉下,使用很细的针刺入疑似肿瘤,来获取少量细胞用于分析。这样创伤很小,可以避免不必要的手术,对患者影响小。

3.“液体活检”。肺癌的液体活检,主要是指通过分析血液里的癌细胞或者癌细胞释放的DNA进行分析,判断癌症突变类型。这之所以能成功,是因为晚期癌细胞,或者癌细胞的DNA,会经常跑到血液里面,现代技术有可能把它们捕获,进行分析。

“液体活检”是目前最热门的技术之一,最大的优点是无创,风险小,而且可以反复多次取样,但目前的准确性还是不如直接采集肿瘤样品。

“二次基因检测”你了解吗?
有些患者误以为基因检测,患病后做一次就够了,其实不然。

如果肿瘤复发或耐药,医生很可能会推荐再一次做基因检测。根本原因,是这时候的肿瘤很可能和治疗前的肿瘤不一样,可能具有完全不同的突变。搞清楚复发或耐药肿瘤是否不一样,以及哪里不一样,对指导新的用药方案非常重要。

比如,使用第一代EGFR靶向药物的EGFR突变肺癌患者,平均1年左右,会产生耐药性,需要换新疗法。耐药的原因往往是癌细胞发生了新的基因变化,但每个患者的变化是不同的,这就需要二次基因检测来验证和区分。

其中一半患者是由于EGFR基因出现了新的T790M突变,如果二次基因检测发现了这种突变,使用第三代EGFR靶向药物效果会很好。但如果不是这种突变,那就得考虑别的疗法,比如化疗或者尝试临床试验中的新药。

在癌症治疗中,先要对症,才能下药。

(转化医学网360zhyx.com)
 
 

                               

评论:
评 论
共有 0 条评论

    还没有人评论,赶快抢个沙发

相关阅读


Baidu
map