推荐活动

【最强科普】基因检测,你想知道的都在这!

首页 » 产业 » 杂谈 2017-08-28 转化医学网 赞(10)
分享: 
导读
 第一部分:基因检测简介 Q:什么是基因检测? A:基因检测的样品包括血液、体液、口腔脱落细胞、组织等,根据检测项目的需要选择相应的样品类型。 Q:基因检测有什么用? A:简单点,基因加测的结果简单点,结果不过是诊断,亦或者是预险,也就是这两点~~ 基因检测可以用来做疾病的诊断,主要是用来检测可能引起遗...

 第一部分:基因检测简介

Q:什么是基因检测?

A:基因检测的样品包括血液、体液、口腔脱落细胞、组织等,根据检测项目的需要选择相应的样品类型。

Q:基因检测有什么用?

A:简单点,基因加测的结果简单点,结果不过是诊断,亦或者是预险,也就是这两点~~

基因检测可以用来做疾病的诊断,主要是用来检测可能引起遗传性突变基因,目前应用最广泛的包括新生儿遗传性疾病的检测、遗传疾病的诊断和某些常见病的辅助诊断。而在另一个方面,预险则是预知某些疾病发病的概率。当然这只是概率,可能生病也可能不生病,但是当我们知道某些疾病可能发生的话,我们便可以提前采取一些干预措施,以防止疾病的发生。

Q:为什么要做基因检测呢?

目前人们采取的健康方案,大部分都是在生病以后才去接受治疗,这种治疗模式其实是在人们已经受到疾病威胁的情况下采取的措施。但是如果我们知道自己在未来可能会受到哪些疾病的威胁,我们便可以提前做出预防的措施,这样子就可以很大程度上降低我们患病的几率。而很多疾病在我们的遗传基因上面上都有突变的位点,如果我们确认了这些位点,我们便可以针对基因来做相关的治疗,从根本上杜绝问题的发生。

Q:什么是DTC基因检测?

A:DTC基因检测全称为Direct-to-consumer genetic testing,即直接面对消费者的基因检测,这一类检测无得到专业的医疗保健人士的许可。一般情况下,如果要进行基因测试,首先医护人员取得患者的许可,然后订购所需要进行的基因检测。DTC基因测试的话是患者自己做出的选择,自行订购基因检测,并由相应的公司提供数据和服务。

第二部分基因检测分类基因

基因检测根据检测的目的不同可以分为不同的类型,根据其医疗用途可以分为诊断性检测和非诊断性检测。分类见下表:


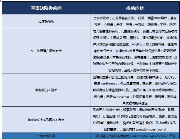
第三部分基因检测用于疾病诊断


研究人员仍在不断地探索基因检测可以用来确诊的疾病基因,目前已经发现的由于基因缺陷而导致的疾病有数千种。详情可以点击下面的链接查看:

https://en.wikipedia.org/wiki/List_of_genetic_disorders

而对于其中常见的疾病及其疾病症状我们进行了整理:

第四部分市场上的相关药物(CFDA批准的上市药物)

(查找资料,目前已经有的基因类药物和其作用,中国),目前国内上市基因相关类药物,参考CFDA的药品分类,列举如下:

第五部分基因检测的风险和限制

存在小风险概率事件

虽然大多数的基因检测风险都较小,但是某些基因检测其存在一定的危险性,比如产前基因测序需要胎儿周围的羊水或组织样品,因此具有极小概率的丧失怀孕(流产)的风险.

“不知道的权利”被侵犯

当人们知道自己可能存在某些潜在的发病风险的时候,人们可能会产生焦虑和沮丧的情绪,这个时候如果我们不知道的话,可能就会好过许多。

人们可能被“概率”困扰

虽然基因测试的结果可以达到99.9999%的准确率,但是这只能保证某个基因的存在,但是这个基因是否存在和人是否患病并不是对等的事情。大部分的基因测试只会告诉你你体内存在某个可能致病的基因,但是这个基因会不会让人生病,这就是个概率的问题,而不确定性往往会令很多人感到困扰;这个困扰的原因在于我们检测到了致病基因,却很难有效的去根治它。

存在潜在的问题:基因歧视

人们可能对于存在某些基因缺陷的人产生歧视的心理,使得这些人在就业和购买保险的时候遇到很多的阻力。当然这个问题现在还没必很严肃的去说,因为现在基因检测并不是一件很普及的事情,但是不能保证以后这种情况不会出现。

第六部分:基因检测费用:将会越来越低

目前随着基因科技的不断发展,原本高昂的基因测试费用也在不断地降低,而前段时间更是迎来了一轮大降价。可以看到,为了争取更多的用户群体,未来的基因检测市场势必会有一场强大的价格战打响,未来基因检测的价格随着争斗的加剧可能还会有一些大幅度的波动。

第七部分中国基因检测市场


据统计:2013至今,全球基因相关领域投资总额达到65亿美元,而2017年截至7月底,融资总额已经超过2016年的融资总额,基因测序行业功不可没。而在基因测序这一块,华大基因作为其中翘楚,前段时间股票不断涨停,市值前段时间迈过500亿的门槛。

在我国,无创产前筛查作为基因检测的一部分被大家广为接受被熟知。据统计,过去三年我国有20万孕妇接受产前基因检测,市场价值约为10亿元。业内预计,如果无创产检针对30岁以上孕妇实现100%渗透,将为该行业带来76亿元市场容量;若针对全部孕妇实现50%渗透率,那么将带来140亿元市场容量,而这些仅仅是针对于产前基因检测而来。如果放到中国整体的市场来看的话,在未来基因检测的中国市场规模将超过千亿元。


小结

未来基因的发展历程中,基因检测都必将成为医疗产业链中极为重要的一环,而随着基因行业科技的发展,基因检测的入门门槛和个人检测所需要的成本都会不断地降低。我们不能肯定未来的世界会走向什么地方,但是毫无疑问的一点:基因科技必将是未来的基石之一!

(转化医学网360zhyx.com)

评论:
评 论
共有 0 条评论

    还没有人评论,赶快抢个沙发

相关阅读


Baidu
map