重磅消息: 国内学者首次在单细胞水平上追踪造血干细胞(HSC)的形成
| 导读 | 军事医学科学院附属医院(解放军307医院)刘兵课题组通过筛选,获得了pre-HSC的特异性表面标志物,借助于单细胞诱导体系,他们首次实现了pre-HSC单细胞的精准捕获。 |
造血干细胞(HSC)移植(常见的有骨髓移植)是治疗血液系统恶性疾病,包括白血病和一些血液遗传病最有效的途径之一,但骨髓移植对配型的要求以及供体的不足使其在临床应用中受到很大的限制。科学家们一直试图绕过这些限制,比如在体外培养HSC使其增殖,或者将其他类型的细胞(如皮肤细胞)转化成HSC,但都没能获得成功,其中最重要的原因是由于目前人们对HSC发育过程中的调控机制了解得还很不清楚。
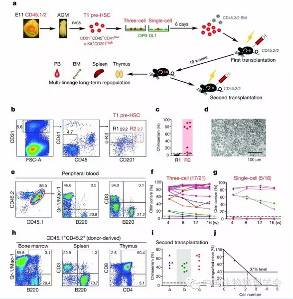
HSC来源于血管内皮细胞,经过中间状态即造血干细胞前体(pre-HSC)后,最终发育为移植有效的HSC。pre-HSC在胚胎细胞中所占的比例极小,15万胚胎细胞中只有10到20个,而且缺乏特异性的表面标志物将pre-HSC 与其他细胞区分开来,所以一直以来,分离pre-HSC以及后续的一系列研究都非常困难。幸运的是,近日在线发表在Nature的一篇题为“Tracing haematopoietic stem cell formation at single-cell resolution”的长文(Article)中,这些困难终于得到了解决。军事医学科学院附属医院(解放军307医院)刘兵课题组通过筛选,获得了pre-HSC的特异性表面标志物,借助于单细胞诱导体系,他们首次实现了pre-HSC单细胞的精准捕获。

Figure 1 | Identification of T1 pre-HSCs at single-cellresolution (Cell, 2016, doi:10.1038/nature17997)
在该文中,单细胞转录组测序的结果显示: 在HSC发育过程中具有代表性的5类细胞中,pre-HSC在转录机制和转录因子网络,动脉基因表达,代谢,信号通路等方面都具有不同于其他4类细胞的独特的特征。基因敲除小鼠实验表明,在内皮细胞发育为pre-HSC这一细胞命运发生转变的关键过程中,mTOR 通路的激活是必不可少的。基于转录组数据的功能分析证实pre-HSC 在细胞周期中具有异质性。与更多细胞群体测序数据的对比分析挖掘出了pre-HSC 的98个特征基因。这篇文章为阐明HSC在体内形成过程中各个阶段的调控机制,以便能在体外模仿HSC的发育铺平了道路。期待基于这些理论依据和珍贵的数据资源,科学家们可以找到体外再生并能用于临床治疗的HSC的新策略。
本文的第一作者周帆是刘兵研究组研三的学生,他表示在参与这么具有挑战性及巨大工作量的研究课题过程中,很感谢来自团队的合作和坚强支撑,特别幸运能与北京大学汤富酬课题组及中国医学科学院天津血液病医院(血液研究所)袁卫平课题组合作。汤富酬课题组是国际上单细胞测序水平最高的团队之一,还有袁卫平课题组在基因敲除小鼠试验上的帮助和贡献,是这个课题能够比较圆满完成的重要条件。
(转化医学网360zhyx.com)
腾讯登录
还没有人评论,赶快抢个沙发