科研资助4500万!创新研究院成立暨院士专家工
近日,上海中科新生命生物科技有限公司举办的“创新研究院成立暨院士专家工作站揭牌”启动仪式在上海紫竹万怡酒店成功召开。
创坤生物两个新冠产品再次取得CE认证
近日,上海创坤生物科技有限公司新型冠状病毒变异株核酸检测试剂盒(冻干型)以及冠状病毒(COVID-19)流行性感冒A/B核酸检测试剂盒(冻干型)取得CE认证。
星闻丨领星携手百图共建“免疫图谱”生态圈,共同
5月10~11日,由百图生科和播禾创新共同主办的首届中国生物计算大会在苏州隆重召开,会议邀请到了包括6位院士在内的50余位专家学者、40余位生物医药企业高管到会分享关于生物计算的经验与洞察
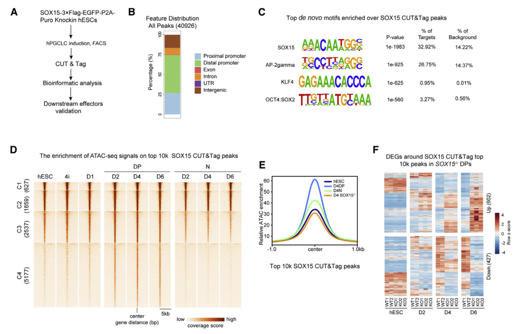
多篇客户文章解析CUT&Tag技术应用场景
CUT&Tag技术已经用在组蛋白、转录因子、反式作用因子等全基因组DNA-蛋白质互作的研究。在动物、植物、微生物等实验室常用模式生物和细胞系具有广谱的适用性。
【快讯】大橡科技完成数千万元A轮融资,鼎晖VG
本轮融资由鼎晖VGC(鼎晖创新与成长基金)领投,奇绩创坛跟投,同时老股东药明康德、复容投资和久友资本继续加码,国产器官芯片正有望为新药研发注入更多动力。
【文章发表】求臻医学助力合作伙伴开发FLT3-
近日,求臻医学生信团队助力合作伙伴设计并实现了一款基于Docker的FLT3-ITD检测框架,该框架能够准确检测FLT3-ITD,检测结果与一代测序结果的一致性高达99%以上,突破了现有NGS方法低估突变频率的核心技术难题。目前,该研究成果已在国际生物信息学领域重要科技期刊Briefings in Bioinformatics上在线发布
鹍远生物荣膺动脉网“年度领袖企业”,构建“Fi
4月16日晚,在第五届未来医疗100强大会颁奖晚宴上,动脉网对外发布了《2020-2021未来医疗100强系列榜单》。作为中国肿瘤早筛和液体活检领域的领军企业,鹍远生物荣膺本届大会最高奖项“澎橙奖年度领袖企业”。
臻才有料 | 肖文华教授:结直肠癌患者为什么需
在第27届肿瘤防治宣传周到来之际,我们邀请到解放军总医院第四医学中心肿瘤内科的肖文华教授,与各位观众分享结直肠肿瘤精准医学最新进展
领星携手中山大学第一附属医院张弩教授揭示 ci
近日,领星与中山大学第一附属医院张弩教授合作撰写学术论文“Circular RNA-encoded oncogenic E-cadherin variant promotes glioblastoma tumorigenicity through activation of EGFR–STAT3 signalling”,发表于“Nature Cell Biology”,IF:20.042。
星闻丨领星AACR成果速递,5项实体瘤相关研究
2021年美国癌症研究协会年会(AACR)正在如火如荼进行中,作为肿瘤精准医疗践行者,领星医学也不甘示弱,在AACR盛会期间以电子壁报的形式向全球学界报告最新的五项科研成果
【快讯】安捷伦发布最新 SureSelect
2021年4月15日, 基于最新数据库的SureSelect Human All Exon V8已在中国正式上市 。
诺禾致源今日登陆科创板,领跑基因测序新十年
北京诺禾致源科技股份有限公司(以下简称诺禾致源)于4月13日正式以“688315”为股票代码在科创板挂牌上市,正式迈进金融资本市场,开启新的发展篇章。
鹍远生物亮相上海国际消化内镜研讨会,“常艾克”
鹍远生物亮相2021上海国际消化内镜研讨会暨第十三届中日ESD高峰论坛,“常艾克”助力民生“肠”健康
栏目推荐
| 【邀请函】蛋白质分 |
| 【快讯】肿瘤检测“ |
| 2018年生物制药 |
| 聚“精”汇“神”, |
| 世界领先单细胞全基 |
腾讯登录