Nature重大成果:最全面的人类器官表观基因
来自Salk研究所的科学家们报告称,他们构建出了来自个体捐赠者(包括女人、男人和孩子)十多种不同人类器官最全面的表观基因组图谱。尽管甲基化不会改变个体的遗传序列,越来越多的研究证实它对发育和健康具有重大的影响。新数据发表在6月1日的《自然》(Nature)杂志上。
用CRISPR/Cas9领略不一样的风景
与如火如荼的动物研究相比,植物CRISPR研究是一个比较冷门的方向。这就像是一块没有被完全开发的景点,走进去往往可以领略到不一样的风景。那么,假如我们涉足这一领域需要注意哪些主要的问题呢?
ddPCR技术解决分子遗传学难题
哈佛医学院和Bio-Rad实验室的研究人员开发了一种新染色体定相(chromosomal phasing)方法,可以快速(四小时以内)确定相隔数百kb的遗传学变异是否连锁在同一个染色体上。这项研究发表在近期的PLOS ONE杂志上,为疾病研究提供了新的利器。
Nature子刊:科学家解开老年痴呆之谜
加州大学伯克利分校的科学家们发现,β淀粉样蛋白累积与缺乏恢复性睡眠有关,睡眠就是阿尔茨海默症之谜中缺失的一环。这项研究发表在六月一日的Nature Neuroscience杂志上。
精华盘点:端粒与人类疾病!
端粒是真核生物染色体线性DNA分子末端的结构。形态学上,染色体DNA末端膨大成粒状,像两顶帽子那样盖在染色体两端,因而得名。
美科院院士:基因如何影响身高?
最近,美国科学院院士Jerome F. Strauss III教授带领的一个研究团队,首次解释了人类身高和存在于精子中一个特定蛋白质编码基因之间的关联,研究结果发表在五月二十七日的《PLOS ONE》杂志。
诺奖得主Science光遗传学开创性成果:找回
利用光来激活一些脑细胞可以唤回因遗忘而“丢失”的记忆。在发表于5月29日《科学》(Science)杂志上的一篇论文中,来自麻省理工学院的研究人员透露利用一种称作为光遗传学(optogenetics)的技术,他们能够重新激活以其他方式无法恢复的记忆。
Stem Cell Rep:KeyGenes平
如今对基因活性的快照对于确定器官或组织的类型非常必要,而器官和组织则是一群胎儿干细胞最终将会发育成的形式;近日,来自荷兰的科学家们通过利用一种名为KeyGenes的平台来研究胎儿干细胞中的基因表达,最终就可以鉴别出干细胞所具有的潜能,相关研究或为后期检测由未分化的干细胞组成的干细胞移植物的质量和功能提供了一定的帮助和希望,该研究刊登于国际杂志Stem Cell Reports上。
研究称淘气小孩有CEO基因 很小就学会开疆拓土
美国最新研究指出,乖宝宝才不好,淘气小孩的身上,有CEO基因,更早懂得人际相处的界线,未来更可能领导一家大公司.只是专家们也不忘警告,家庭环境影响也很大,可以使淘气行为影响到儿童人格,长大后畏缩,不利于做生意。
Science:极端稳定的DNA形态
美国弗吉尼亚大学的科学家们对一种奇特的病毒进行了研究。这种病毒生活在接近沸腾的酸液中,用坚不可摧的铠甲包裹自己的DNA。揭示这种病毒的秘密可以帮助人们更好的治疗人类疾病。
生物物理所揭示自噬基因参与学习记忆功能的调节
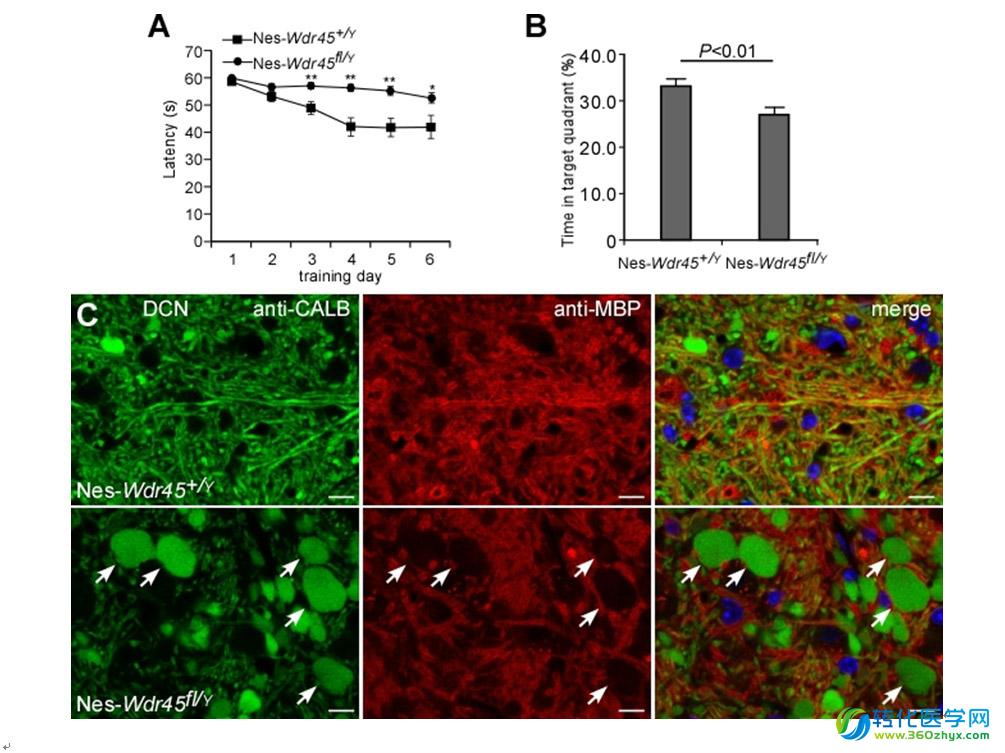
通过线虫遗传筛选的方法,中国科学院生物物理研究所张宏课题组的早期工作发现,epg-6基因是一个重要的多细胞生物特有的自噬基因。epg-6基因在哺乳动物中的同源基因为WDR45/WIPI4。WDR45编码一个含有WD40重复序列的PtdIn(3)P结合蛋白。
科学家发现控制痛觉的单个基因,感觉人生从此不一
数十年来,研究人员一直在苦苦寻找疼痛的根源。得益于本周公布的一项新研究成果,科学家们已经向该目标迈出了坚实的一步:研究人员已经识别出一个单个基因,而该基因正是许多先天性无痛症(congenital insensitivity to pain,CIP)的根源。
栏目推荐
| 代谢组学 | 肿瘤 |
| Nature子刊: |
| Cell | 华人 |
| 一文回顾 | 3月 |
| Nature:中心 |
腾讯登录